265件の資料 / 25省庁
スマート農業をめぐる情勢について
令和6年度 食料・農業・農村白書(全体版)
食料・農業・農村基本計画(令和7年4月)
食料安全保障をめぐる情勢
令和5年度 食料・農業・農村白書(概要)
令和5年度 食料・農業・農村白書(全体版)
食料安全保障強化政策大綱(改訂版)
水産基本計画(概要)
森林・林業基本計画(ポイント)
2025年度 日本経済レポート(説明資料)
中長期の経済財政に関する試算(2026年1月)ポイント
復興の現状と今後の取組(令和8年1月)
令和6年 復興白書
防衛力抜本的強化の進捗と予算 令和8年度予算案の概要
令和7年版 防衛白書(前編)
半導体・デジタル産業戦略の今後の方向性(第14回)
通商白書2025(概要)
令和8年度 予算のポイント
日本の財政関係資料(令和7年4月)
令和7年版 自殺対策白書(概要版)
令和7年版 過労死等防止対策白書(概要)
令和7年度 全国学力・学習状況調査 結果概要
令和7年版 科学技術・イノベーション白書(概要版)
デジタル庁 活動報告 2025
行政手続等の調査結果概要
2025事務年度 金融行政方針
2024事務年度 金融行政方針(概要)
外国人の受入れの基本的な在り方の検討のための論点整理(概要)
令和7年版 消費者白書(概要)
令和6年版 消費者白書(概要)
地方創生2.0基本構想について
令和7年版 情報通信白書(概要)
公正取引委員会のデジタル分野の取組
新しい資本主義 実行計画 2025年改訂版
知的財産推進計画2025(概要)
こどもまんなか実行計画2025
こどもまんなか実行計画2024(概要)
令和7年版 交通政策白書(概要)
令和7年版 国土交通白書(概要)
令和7年版 環境白書(概要)
令和6年版 環境白書(概要)
エネルギー白書2025
第7次エネルギー基本計画(概要)
令和7年版 観光白書(概要)
令和6年版 観光白書(概要)
個人情報保護法 3年ごと見直し中間整理(概要)
令和6年 警察白書(抜粋)
令和4年 警察白書(概要)
2024年版 中小企業白書(概要)
2023年版 小規模企業白書(全体版)
文化芸術推進基本計画 第2期(概要)
第3期スポーツ基本計画(概要)
人工知能基本計画(概要)
経済安全保障 サプライチェーン強靱化 概要
「強い経済」を実現する総合経済対策2025(政策ファイル)
「強い経済」を実現する総合経済対策2025(本文)
年次経済財政報告(説明資料)
令和7年度 経済財政白書(全体版)
規制改革実施計画 主要事項説明資料 2025
骨太方針2025
統合イノベーション戦略2025
骨太方針2025(政策ファイル)
骨太方針2025(概要)
2024年度 日本経済レポート
AI戦略会議 中間とりまとめ
総合経済対策2024(本文)
総合経済対策2024(政策ファイル)
高齢社会対策大綱(概要)令和6年
令和6年度 経済財政白書(全体版)
中長期の経済財政に関する試算(2024年7月)ポイント
規制改革実施計画2024
骨太方針2024
令和6年版 男女共同参画白書(概要)
統合イノベーション戦略2024 概要
統合イノベーション戦略2024
骨太方針2024(政策ファイル)
骨太方針2024(概要)
総合経済対策2023 政策ファイル(デフレ完全脱却)
令和5年度 経済財政白書特集
骨太方針2023
宇宙基本計画(概要)
宇宙基本計画
統合イノベーション戦略2023 概要
統合イノベーション戦略2023
令和5年版 男女共同参画白書(概要)
防災基本計画(概要)
第4期海洋基本計画(概要)
障害者基本計画 第5次(概要)
総合経済対策2022 施策例
総合経済対策2022(概要)
令和4年度 経済財政白書(全体版)
骨太方針2022
統合イノベーション戦略2022 概要
総合経済対策2022年4月(概要)
令和3年度 経済財政白書(全体版)
骨太方針2021
第6期科学技術・イノベーション基本計画(概要)
第6期 科学技術・イノベーション基本計画
令和2年度 経済財政白書(全体版)
統合イノベーション戦略2020 概要
骨太方針2020
令和元年度 経済財政白書(全体版)
骨太方針2019
令和元年版 男女共同参画白書(概要)
平成30年度 年次経済財政報告(説明資料)
平成30年度 経済財政白書(全体版)
統合イノベーション戦略(2018)概要
平成29年度 経済財政白書(全体版)
平成28年度 経済財政白書(全体版)
平成25年度 経済財政白書(全体版)
復興の状況と取組(2024年12月パンフレット)
復興の状況と取組(2017年1月)
令和6年版 防衛白書(前編)
令和6年版 防衛白書(ダイジェスト)
令和5年版 防衛白書(ダイジェスト)
令和5年版防衛白書(詳細版)
防衛力整備計画(概要)
防衛力整備計画
国家防衛戦略(概要)
国家防衛戦略
令和3年版 防衛白書(全文)
令和7年版 通商白書(概要)
半導体・デジタル産業戦略の現状と今後(第13回)
2025年版 ものづくり白書(概要)
AI事業者ガイドライン v1.1(概要)
通商白書2024(概要)
通商白書2024(全体版)
半導体・デジタル産業戦略
2024年版 ものづくり白書(概要)
AI事業者ガイドライン v1.0(概要)
2023年版 ものづくり白書(概要)
通商白書2023(全体版)
通商白書2022(概要)
通商白書2022(全体版)
2022年版 ものづくり白書(概要)
通商白書2021
2021年版 ものづくり白書(概要)
通商白書2020(全体版)
通商白書2019(全体版)
通商白書2018(全体版)
平成29年版 通商白書
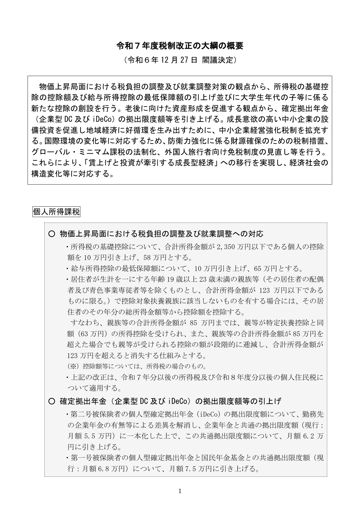
令和7年度 税制改正の大綱(概要)
令和7年度 予算のポイント
日本の財政関係資料(令和6年4月)
令和5年度 予算のポイント
日本の財政関係資料(令和4年4月)
令和7年版 労働経済の分析(概要)
令和7年版 厚生労働白書(概要)
令和6年版 自殺対策白書(概要版)
令和6年版 過労死等防止対策白書(概要)
令和6年版 労働経済の分析(概要)
医療DXの更なる推進について
令和6年版 厚生労働白書(概要)
令和5年版 労働経済の分析(概要)
令和5年版 厚生労働白書(概要)
令和4年版 厚生労働白書(概要)
令和3年版 厚生労働白書
平成30年版 厚生労働白書(概要)
平成28年版 厚生労働白書(概要)
平成27年版 厚生労働白書(概要)
教育DX・GIGAスクール構想関係予算の内容
令和6年度 全国学力・学習状況調査 結果概要
令和6年版 科学技術・イノベーション白書(概要版)
令和6年版 科学技術・イノベーション白書(本文2)
令和6年版 科学技術・イノベーション白書(本文1)
令和5年版 科学技術・イノベーション白書(概要版)
第4期教育振興基本計画(概要)
GIGAスクール構想について
研究力強化・若手研究者支援総合パッケージ
デジタル社会の実現に向けた重点計画(概要)
デジタル社会の実現に向けた重点計画 2025(参考資料)
デジタル社会の実現に向けた重点計画 2025(概要)
デジタル社会の実現に向けた重点計画 2025
デジタル庁 年次報告 2023-2024
デジタル社会の実現に向けた重点計画 2024
デジタル社会の実現に向けた重点計画 2023(概要)
デジタル庁 年次報告書 2022-2023
デジタル社会の実現に向けた重点計画 2023
2024事務年度 金融行政方針
NISAの抜本的拡充・恒久化のイメージ
2023事務年度 金融行政方針
2022事務年度 金融行政方針
2021事務年度 金融行政方針
令和2事務年度 金融行政方針
令和元事務年度 金融行政方針
平成30事務年度 金融行政方針
平成29事務年度 金融行政方針
平成28事務年度 金融行政方針
令和7年度地方財政対策の概要
令和6年版 情報通信白書(全体版)
令和6年版 情報通信白書(概要)
令和5年版 情報通信白書(全体版)
令和4年版 情報通信白書(ポイント)
令和3年版 情報通信白書(ポイント)
自治体DX推進計画(概要・初版)
令和2年版 情報通信白書(ポイント)
Beyond 5G推進戦略(概要)
令和元年版 情報通信白書(ポイント)
平成29年版 情報通信白書(ポイント)
平成28年版 情報通信白書(ポイント)
新しい資本主義 実行計画 2024年改訂版
知的財産推進計画2024(概要)
デジタル田園都市国家構想総合戦略2023改訂版(概要)
デジタル田園都市国家構想総合戦略(2023改訂版)
国土強靱化基本計画(本文)
国土強靱化基本計画(概要)
新しい資本主義 実行計画 2023改訂版
物流革新に向けた政策パッケージ
デジタル田園都市国家構想総合戦略(概要)
国家防衛戦略(概要)※内閣官房版
国家安全保障戦略(概要)
国家安全保障戦略 2022(パンフレット)
国家安全保障戦略(2022年)
資産所得倍増プラン 2022
デジタル田園都市国家構想基本方針(概要)
新しい資本主義 フォローアップ 2022
新しい資本主義 グランドデザイン及び実行計画 2022
知的財産推進計画2022(概要)
第2期まち・ひと・しごと創生総合戦略(概要)
未来投資戦略2017(概要)
こどもまんなか実行計画2024
こども未来戦略 ~次元の異なる少子化対策の実現に向けて~
こども大綱(説明資料)
こども未来戦略(概要)
土地基本方針の変更(概要)令和6年
令和6年版 交通政策白書(概要)
令和6年版 国土交通白書(概要 別版)
第三次国土形成計画(概要)
令和5年版 国土交通白書(概要)
国土交通省のDXに向けた取組
第2次交通政策基本計画(概要)
インフラ長寿命化基本計画(概要)
カーボンプライシングの導入に向けた検討状況
令和5年版 環境白書(要約)
地域脱炭素ロードマップ(概要)
令和3年版 環境白書(概要)
平成30年版 環境白書(概要)
第7次エネルギー基本計画
エネルギー白書2024
エネルギー白書2023
エネルギー白書2022(全文版)
エネルギー白書2022
第6次エネルギー基本計画
エネルギー白書2021
エネルギー白書2018(概要)
令和5年版 観光白書(全体版)
令和5年版 観光白書(概要)
観光立国推進基本計画 第4次(概要)
令和4年版 観光白書(概要)
令和4年版 観光白書(全体版)
令和3年版 観光白書(全体版)
令和3年版 観光白書(概要)
令和2年版 観光白書
平成28年版 観光白書
令和3年 警察白書(概要)
令和2年 警察白書(概要)
2023年版 中小企業白書(概要)
2022年版 小規模企業白書(全体版)
2022年版 中小企業白書(概要)
2021年版 中小企業白書(概要)
2020年版 小規模企業白書(全体版)
2020年版 中小企業白書(概要)
2019年版 中小企業白書(概要)
2018年版 中小企業白書(概要)