25省庁が公表した政策スライドとファクトを横断検索できます。 キーワード検索に加え、AI(Gemini Embedding)によるセマンティック検索に対応。 省庁別、政策ドメイン別のフィルタリングで、必要な情報にすばやくアクセスできます。
38件のスライド — 施策

令和7年版交通政策白書の構成

第2章 国土交通分野における取組と今後の展望 第1節 国土交通分野における施策の新展開の萌芽

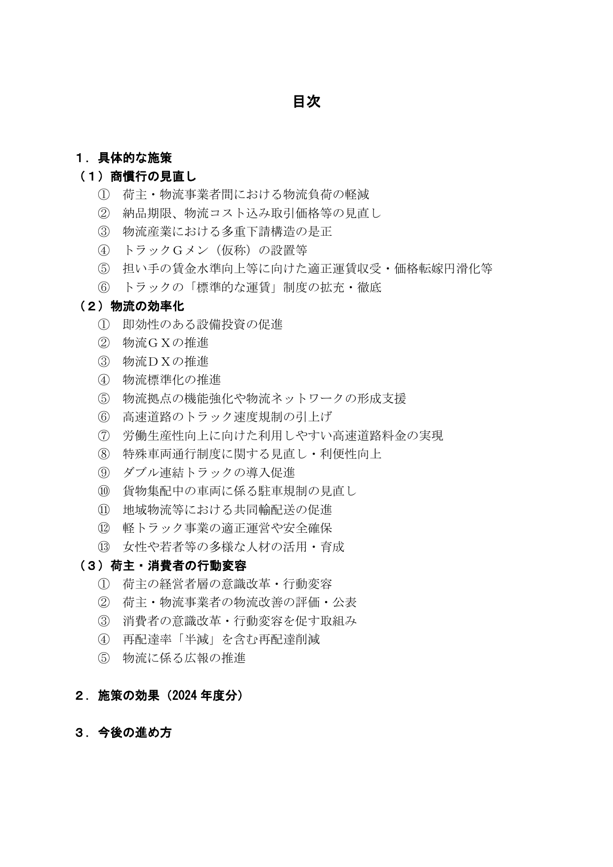
目次

ものづくりに関する基礎的なデータ、施策等

各歳出分野の特徴③

地域計画の策定

男女共同参画白書

令和5年度に講じた施策・令和6年度に講じようとする施策

令和6年版観光白書の構成

食料安全保障の確保に関する施策

令和6年度 食料・農業・農村施策

ものづくりに関する基礎的なデータ、施策等

令和5年度「デジタル社会の実現に向けた重点計画」の構成

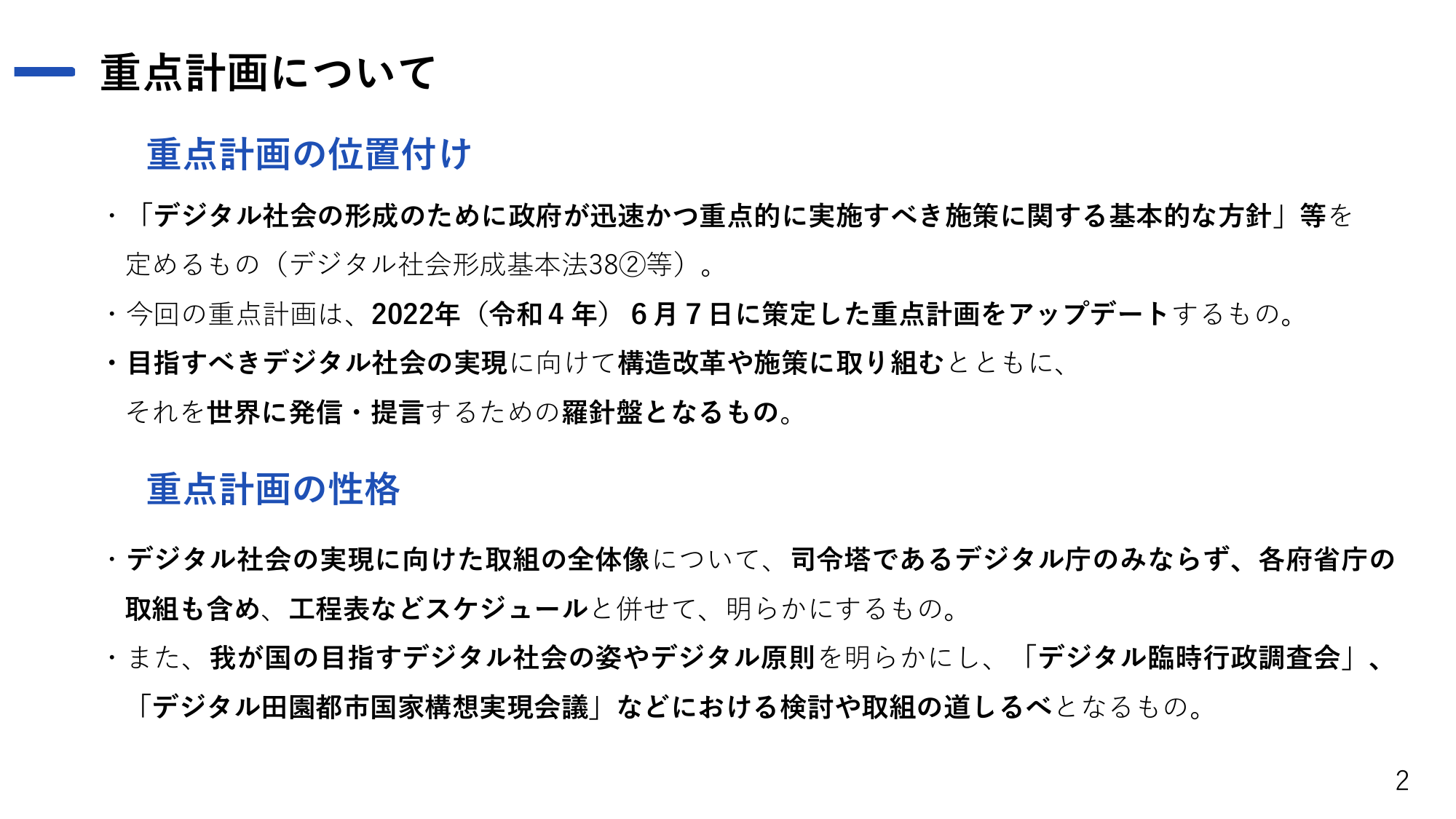
重点計画について

デジタル庁は司令塔として取組を牽引

今後の教育政策の遂行に当たっての評価・投資等の在り方

ものづくりに関する基礎的なデータ・施策

目次

男女共同参画白書

施策の方向