若者の社会保障・労働施策への関心・理解と、それらを知ることの意義について解説。
タグ: 社会保障, 労働施策, 若者, 意識, 教育, 社会生活, 社会づくり
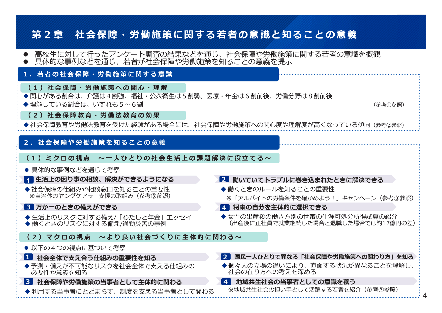
第2章 社会保障・労働施策に関する若者の意識と知ることの意義 高校生に対して行ったアンケート調査の結果などを通じ、社会保障や労働施策に関する若者の意識を概観 具体的な事例などを通じ、若者が社会保障や労働施策を知ることの意義を提示 1. 若者の社会保障・労働施策に関する意識 (1) 社会保障・労働施策への関心・理解 関心がある割合は、介護は4割強、福祉・公衆衛生は5割、医療・年金は6割前後、労働分野は8割前後 理解している割合は、いずれも5~6割 (参考①参照) (2) 社会保障教育・労働法教育の効果 社会保障教育や労働法教育を受けた経験がある場合には、社会保障や労働施策への関心度や理解度が高くなっている傾向 (参考②参照) 2. 社会保障や労働施策を知ることの意義 (1) ミクロの視点 ~一人ひとりの社会生活上の課題解決に役立てる~ 具体的な事例などを通じて考察 1 生活上の困り事の相談、解決ができるようになる 2 働いていてトラブルに巻き込まれたときに解決できる 社会保障の仕組みや相談窓口を知ることの重要性 働くときのルールを知ることの重要性 ※自治体のヤングケアラー支援の取組み (参考③参照) ※「アルバイトの労働条件を確かめよう!」キャンペーン (参考③参照) 3 万が一のときの備えができる 4 将来の自分を主体的に選択できる 生活上のリスクに対する備え/「わたしと年金」エッセイ 女性の出産後の働き方別の世帯の生涯可処分所得試算の紹介 働くときの Искに対する備え/通勤災害の事例 (出産後に正社員で就業継続した場合と退職した場合では約1.7億円の差) (2) マクロの視点 ~より良い社会づくりに主体的に関わる~ 以下の4つの視点に基づいて考察 1 社会全体で支え合う仕組みの重要性を知る 2 国民一人ひとりで異なる「社会保障や労働施策への関わり方」を知る 予測・備えが不可能なリスクを社会全体で支える仕組みの 必要性や意義を知る 個々の立場の違いにより、直面する状況が異なることを理解し、 社会の在り方への考えを深める 3 社会保障や労働施策の当事者として主体的に関わる 4 地域共生社会の当事者としての意識を養う 利用する当事者に とどまらず、制度を支える当事者として関わる ※地域共生社会の担い手として活躍する若者を紹介 (参考③参照) 4