令和4年度に講じた環境、循環型社会、生物多様性に関する施策の概要。
タグ: 環境保全, 循環型社会, 生物多様性, 気候変動, 化学物質対策, 国際協力
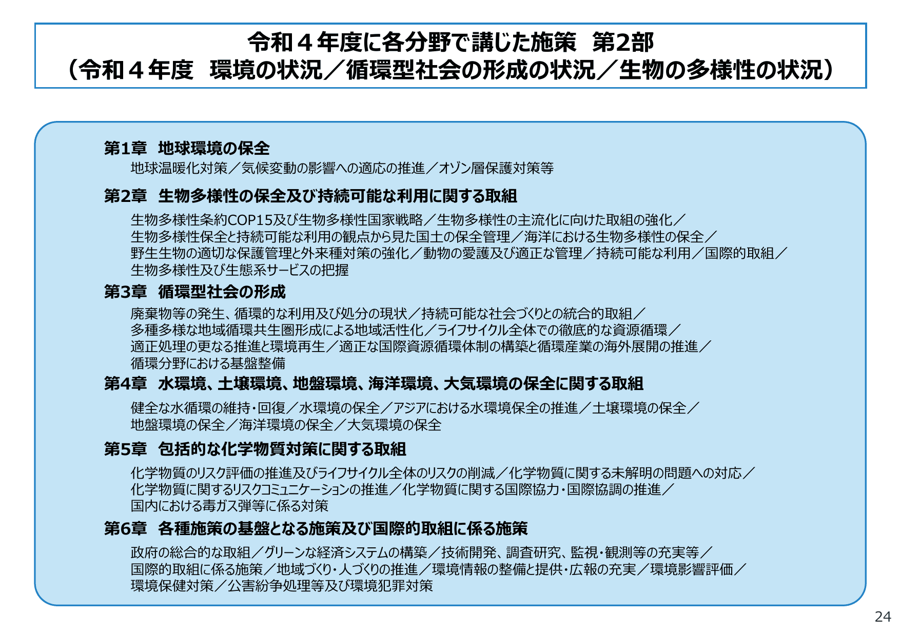
令和4年度に各分野で講じた施策 第2部 (令和4年度 環境の状況/循環型社会の形成の状況/生物の多様性の状況) 第1章 地球環境の保全 地球温暖化対策/気候変動の影響への適応の推進/オゾン層保護対策等 第2章 生物多様性の保全及び持続可能な利用に関する取組 生物多様性条約COP15及び生物多様性国家戦略/生物多様性の主流化に向けた取組の強化/ 生物多様性保全と持続可能な利用の観点から見た国土の保全管理/海洋における生物多様性の保全/ 野生生物の適切な保護管理と外来種対策の強化/動物の愛護及び適正な管理/持続可能な利用/国際的取組/ 生物多様性及び生態系サービスの把握 第3章 循環型社会の形成 廃棄物等の発生、循環的な利用及び処分の現状/持続可能な社会づくりとの統合的取組/ 多種多様な地域循環共生圏形成による地域活性化/ライフサイクル全体での徹底的な資源循環/ 適正処理の更なる推進と環境再生/適正な国際資源循環体制の構築と循環産業の海外展開の推進/ 循環分野における基盤整備 第4章 水環境、土壌環境、地盤環境、海洋環境、大気環境の保全に関する取組 健全な水循環の維持・回復/水環境の保全/アジアにおける水環境保全の推進/土壌環境の保全/ 地盤環境の保全/海洋環境の保全/大気環境の保全 第5章 包括的な化学物質対策に関する取組 化学物質のリスク評価の推進及びライフサイクル全体のリスクの削減/化学物質に関する未解明の問題への対応/ 化学物質に関するリスクコミュニケーションの推進/化学物質に関する国際協力・国際協調の推進/ 国内における毒ガス弾等に係る対策 第6章 各種施策の基盤となる施策及び国際的取組に係る施策 政府の総合的な取組/グリーンな経済システム の構築/技術開発、調査研究、監視・観測等の充実等/ 国際的取組に係る施策/地域づくり・人づくりの推進/環境情報の整備と提供・広報の充実/環境影響評価/ 環境保健対策/公害紛争処理等及び環境犯罪対策 24
このスライドにはファクトがありません