物価高克服と経済再生のため、成長分野への投資と改革を重点に、予算・税制・制度改革等を実施。
タグ: 経済対策, 物価高, 円安, 成長戦略, 防災, 国土強靭化, 外交, 安全保障
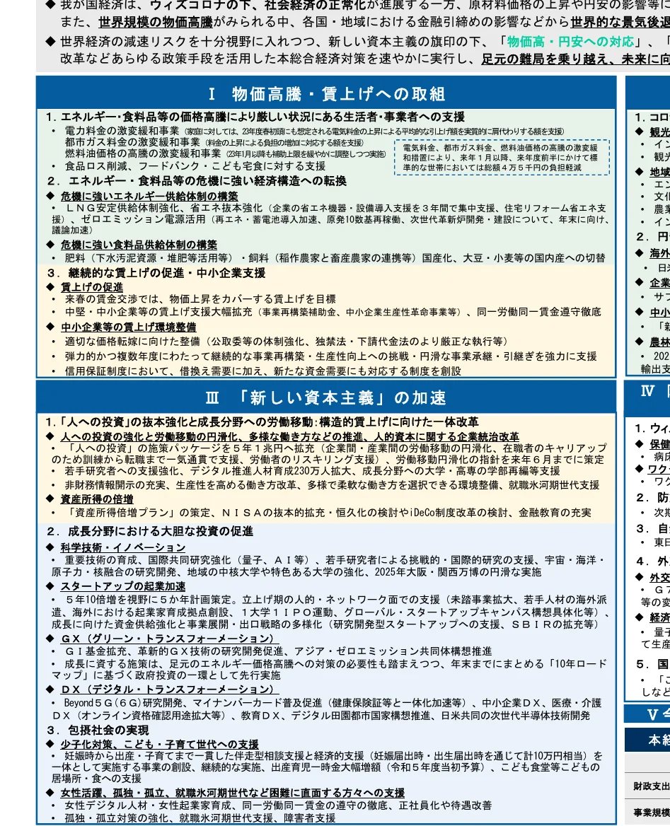
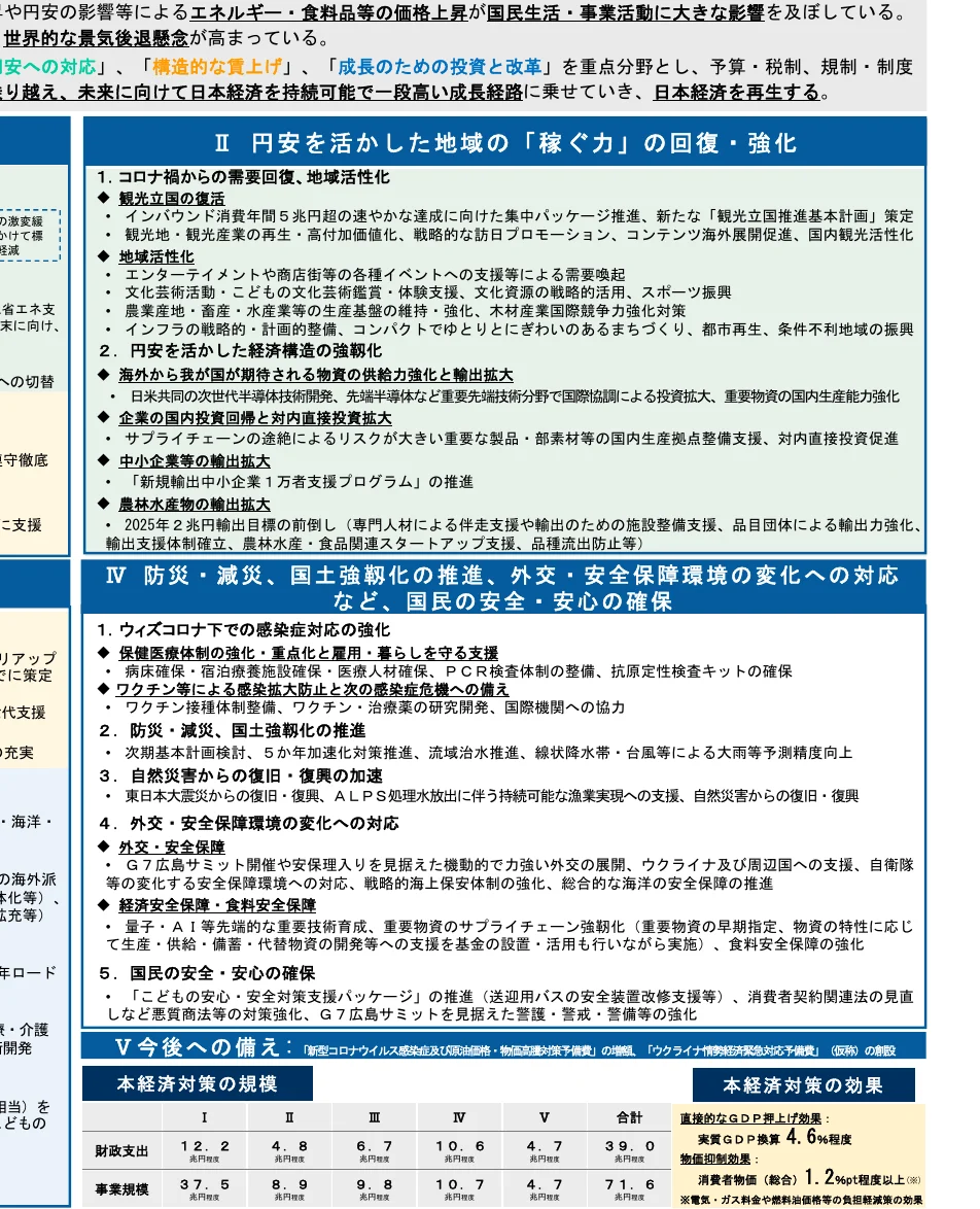
令和4年10月28日 閣議決定 物価高克服・経済再生実現のための総合経済対策 ◆我が国経済は、ウィズコロナ下の社会経済活動の正常化が進展する一方、原材料価格の上昇や円安等の影響によるエネルギー・食料品等の価格上昇が国民生活・事業活動に大きな影響を及ぼしている。また、世界規模の物価高騰がみられる中、各国・地域における金融引締め等の影響など、世界経済の減速リスクを十分認識しつつ、厳しい資本主義の旗印の下、「物価高から円安への対応」、「成長のための投資と改革」を重点分野とし、予算・税制・制度改革などあらゆる政策手段を活用した本総合経済対策を速やかに実行し、足元の難局を乗り越え、未来に向けて日本経済を持続可能で一段高い成長経路に乗せていく、日本経済を再生する。Ⅰ 物価高騰・賃上げへの取組 Ⅱ 円安を活かした地域間の「稼ぐ力」の回復・強化 1.エネルギー・食料品等の価格高騰により厳しい状況にある生活者・事業者への支援 1.コロナ禍からの需要回復、地域活性化 ・電力料金の激変緩和策(※国においては、24年度末迄の激変緩和策として、電気料金の引上げ幅を実質的に原油価格・天然ガス価格の動向に左右されずに抑制する支援) 観光立国の復興 ・電力料金及びガス料金の激変緩和策(料金の引上げ幅を実質的に原油価格・天然ガス価格の動向に左右されずに抑制する支援) ・インバウンド消費年間5兆円超の速やかな達成に向けた集中パッケージ推進、新たな「観光立国推進基本計画」策定 ・燃料油価格の高騰の激変緩和策(24年1月以降も継続) ・観光産業・観光産業の再生・高付加価値化、コンテンツ海外展開促進、国内観光活性化 ・食品ロス削減、フードバンク・こども食堂に対する支援 2.エネルギー・食料品等の危機に強い経済構造への転換 2.円安を活かした経済構造の強化 ・LNGの安定供給体制強化、省エネ技術高度化(企業の省エネ機器・設備導入支援を3年間で集中支援、住宅リフォーム省エネ支援、ゼロエミッション化推進(再エネ・蓄電池導入加速、原発10基再稼働、次世代革新炉開発・建設について、年内に目処) ・観光産業の強靭化 ・危機に強い食料供給体制の構築 ・米麦の賃金上昇は、物価上昇をカバーする賃上げを目標 ・肥料・飼料価格高騰対策等(※肥料(稲作農家と畜産農家の連携等)国産化、大豆・小麦等の国内産への切替 ・中小企業等の賃上げ支援 ・中小企業等の賃上げ環境整備 ・適切な価格転嫁に向けた整備(公取委等の体制強化、独禁法・下請法代金法のより厳正な執行等) ・強力な複数年度にわたって継続的な事業再構築・生産性向上への挑戦・円滑な事業承継・引継ぎを強力に支援 ・信用保証制度において、借換え需要に応え、新たな資金需要にも対応する制度を創設 Ⅲ 「新しい資本主義」の加速 1.「人への投資」の抜本強化と成長分野への加速に向けた一体改革 ・人への投資の強化と労働移動の円滑化、多様な働き方などとの推進、人的資本に関する企業統治改革 ・「人への投資」の施策パッケージを5年間で1兆円へ拡充(企業間・産業間の労働移動の円滑化、在職者のキャリアアップ支援、労働移動円滑化の指針を来年6月までに策定、成長分野への大学・高専の学部再編等支援 ・若手研究者への支援強化、デジタル推進人材育成230万人拡充、成長分野への大学・高専の学部再編等支援 ・非財務情報開示の充実、生産性を高める働き方改革、多様で柔軟な働き方を選択できる環境整備、就職氷河期世代支援 ・資産所得の倍増 ・「資産所得倍増プラン」の策定、NISの抜本的拡充・恒久化の検討やiDeCo制度改革の検討、金融教育の充実 2.成長分野における大胆な投資の促進 ・原子力・核融合の研究開発、地域の中核大学や特色ある大学等の強化、2025年大阪・関西万博等の円滑な実施 ・スタートアップの起業加速 ・5年10倍増を視野に5か年計画策定。立上げ期の人的・ネットワーク面での支援(未踏事業拡大、若手研究者への支援強化、デジタル推進人材育成230万人拡充、成長分野への大学・高専の学部再編等支援)成長に向けた資金供給強化と事業展開・出口戦略の強化(研究開発型スタートアップへの支援、SBIR拡充) ・GX(グリーン・トランスフォーメーション) ・GI基金拡充、革新的GX技術の研究開発促進、アジア・ゼロエミッション共同体構想推進 ・成長に資する施策は、足元のエネルギー価格高騰への対策の必要性も踏まえつつ、年末までにまとめる「10年ロードマップ」に基づく政府投資の一環として実行実施 ・DX(デジタル・トランスフォーメーション) ・Beyond5G(6G)研究開発、マイナンバーカード普及促進、健康保険証等と一体化加速等、中小企業DX、医療・介護DX(オンライン資格確認用途拡大等)、教育DX、