教育、科学技術、GX、危機管理、外国人施策等に関する予算措置と財源確保策。
タグ: 教育無償化, 高校無償化, 給食無償化, 科研費, GX, 半導体, 危機管理投資, 外国人施策
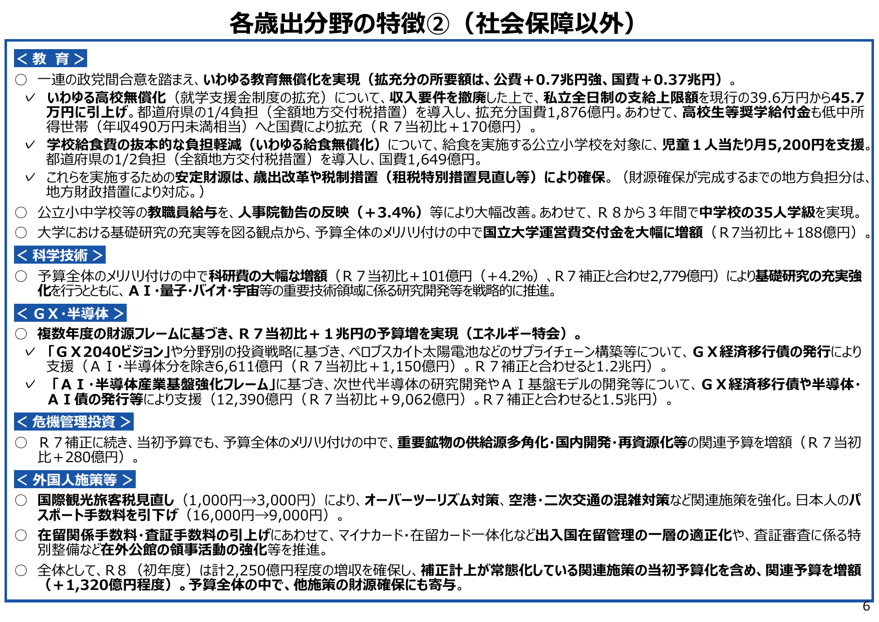
各歳出分野の特徴②(社会保障以外) <教育> 一連の政党間合意を踏まえ、いわゆる教育無償化を実現(拡充分の所要額は、公費+0.7兆円強、国費+0.37兆円)。 いわゆる高校無償化(就学支援金制度の拡充)について、収入要件を撤廃した上で、私立全日制の支給上限額を現行の39.6万円から45.7万円に引き上げ。都道府県の1/4負担(全額地方交付税措置)を導入し、拡充分国費1,876億円。あわせて、高校生等奨学給付金も低中所得世帯(年収490万円未満相当)へと国費により拡充(R7当初比+170億円)。 学校給食費の抜本的な負担軽減(いわゆる給食無償化)について、給食を実施する公立小学校を対象に、児童1人当たり月5,200円を支援。都道府県の1/2負担(全額地方交付税措置)を導入し、国費1,649億円。 これらを実施するための安定財源は、歳出改革や税制措置(租税特別措置見直し等)により確保。(財源確保が完成するまでの地方負担分は、地方財政措置により対応。) 公立中学校等の教職員給与を、人事院勧告の反映(+3.4%)等により大幅改善。あわせて、R8から3年間で中学校の35人学級を実現。 大学における基礎研究の充実等を図る観点から、予算全体のメリハリ付けの中で国立大学運営費交付金を大幅に増額(R7当初比+188億円)。 <科学技術> 予算全体のメリハリ付けの中で科研費の大幅な増額(R7当初比+101億円(+4.2%)、R7補正と合わせ2,779億円)により基礎研究の充実強化を行うとともに、AI・量子・バイオ・宇宙等の重要技術領域に係る研究開発等を戦略的に推進。 <GX・半導体> 複数年度の財源フレームに基づき、R7当初比+1 兆円の予算増を実現(エネルギー特会)。 「GX2040ビジョン」や分野別の投資戦略に基づき、ペロブスカイト太陽電池などのサプライチェーン構築等について、GX経済移行債の発行により支援(AI・半導体分を除き6,611億円(R7当初比+1,150億円)。R7補正と合わせると1.2兆円)。 「AI・半導体産業基盤強化フレーム」に基づき、次世代半導体の研究開発やAI基盤モデルの開発等について、GX経済移行債や半導体・AI債の発行等により支援(12,390億円(R7当初比+9,062億円)。R7補正と合わせると1.5兆円)。 <危機管理投資> R7補正に続き、当初予算でも、予算全体のメリハリ付けの中で、重要鉱物の供給源多角化・国内開発・再資源化等の関連予算を増額(R7当初比+280億円)。 <外国人施策等> 国際観光旅客税見直し(1,000円→3,000円)により、オーバーツーリズム対策、空港・二次交通の混雑対策など関連施策を強化。日本人のパスポート手数料を引下げ(16,000円→9,000円)。 在留関係手数料・査証手数料の引上げにあわせて、マイナカード・在留カード一体化など出入国在留管理の一層の適正化や、査証審査に係る特別整備など在外交館の領事活動の強化等を推進。 全体として、R8(初年度)は計2,250億円程度の増収を確保し、補正計上が常態化している関連施策の当初予算化を含め、関連予算を増額(+1,320億円程度)。予算全体の中で、他施策の財源確保にも寄与。