土地政策の軸足を広域的・長期的な視点に移し、持続可能な土地利用・管理を目指す。
タグ: 土地利用, 土地管理, 不動産, DX, サステナブル, 防災, 都市計画, 国土利用
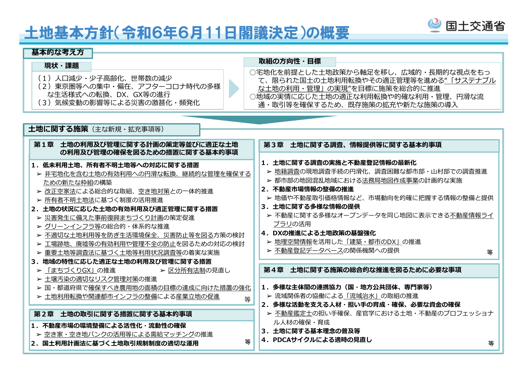
土地基本方針(令和6年6月11日閣議決定)の概要 国土交通省 基本的な考え方 取組の方向性・目標 現状・課題 ○宅地化を前提とした土地政策から軸足を移し、広域的・長期的な視点をもっ (1)人口減少・少子高齢化、世帯数の減少 て、限られた国土の土地利用転換やその適正管理等を進める「サステナブル (2)東京圏等への集中・偏在、アフターコロナ時代の多様な な土地の利用・管理」の実現を目標に施策を総合的に推進 生活様式への転換、DX、GX等の進行 ○地域の実情に応じた土地の適正な利用転換や的確な利用・管理、円滑な流 (3)気候変動の影響等による災害の激甚化・頻発化 通・取引等を確保するため、既存施策の拡充や新たな施策の導入 土地に関する施策(主な新規・拡充事項等) 第1章 土地の利用及び管理に関する計画の策定等並びに適正な土地 第3章 土地に関する調査、情報提供等に関する基本的事項 の利用及び管理の確保を図るための措置に関する基本的事項 1.土地に関する調査の実施と不動産登記情報の最新化 1.低未利用土地、所有者不明土地等への対応に関する措置 > 地籍調査の現地調査手続の円滑化、調査困難な都市部・山村部での調査推進 > 非宅地化を含む土地の有効利用への円滑な転換、継続的な管理を確保する > 都市部の地図混乱地域における法務局地図作成事業の計画的な実施 ための新たな枠組の構築 2.不動産市場情報の整備の推進 > 改正空家法等による総合的な取組、空き地対策との一体的推進 > 地価や不動産取引価格情報など、市場動向を的確に把握する情報の整備と提供 > 所有者不明土地法に基づく制度の活用推進 3.土地に関する多様な情報の提供 2.土地の状況に応じた土地の有効利用及び適正管理に関する措置 > 不動産に関する多様なオープンデータを通じた地図表示できる不動産情報ライ > 災害発生に備えた事前復興まちづくり計画の策定促進 ブリの活用 > グリーンインフラ等の総合的・体系的な推進 > 不適切土地利用等を除き生活環境保全、災害防止等を図る方策の検討 > 工場跡地、廃墟等の有効利用や管理不全の防止を図るための対応の検討 > 重要土地等調査法に基づく土地利用状況調査等の着実な実施 4. DXの推進による土地政策の基盤強化 > 地理空間情報を活用した「建築・都市のDX」の推進 3.地域の特性に応じた適正な土地の利用及び管理に関する措置 > 不動産登記データベースの関係機関への提供 等 > 「まちづくりGX」の推進 > 区分所有法の見直し > 土壌汚染の適切なリスク管理対策の推進 > 国・都道府県で確保すべき農用地の目標の達成に向けた措置の強化 > 土地利用転換や関連都市インフラの整備による産業立地の促進 第2章 土地の取引に関する措置の基本的事項 第4章 土地に関する施策の総合的な推進を図るために必要な事項 1.不動産市場の環境整備による活性化・流動性の確保 1.多様な主体間の連携協力(国・地方公共団体、専門家等) > 空き家・空き地バンクの活用等による需給マッチングの推進 > 流域関係者の協働による「流域治水」の取組の推進 2.国土利用法等に基づく土地取引規制制度の適切な運用 2.多様な活動を支える人材・担い手の育成・確保、必要な資金の確保 > 不動産鑑定士の担い手確保、産官学における土地・不動産のプロフェッショナ ル人材の確保・育成 3.土地に関する基本理念の普及等 4. PDCAサイクルの見直しによる適時の見直し 等