デジタル化推進のため、地域デジタル社会推進費(仮称)を創設し、地方交付税措置を講じる。
タグ: デジタル化, 地方創生, 情報通信, 財政措置
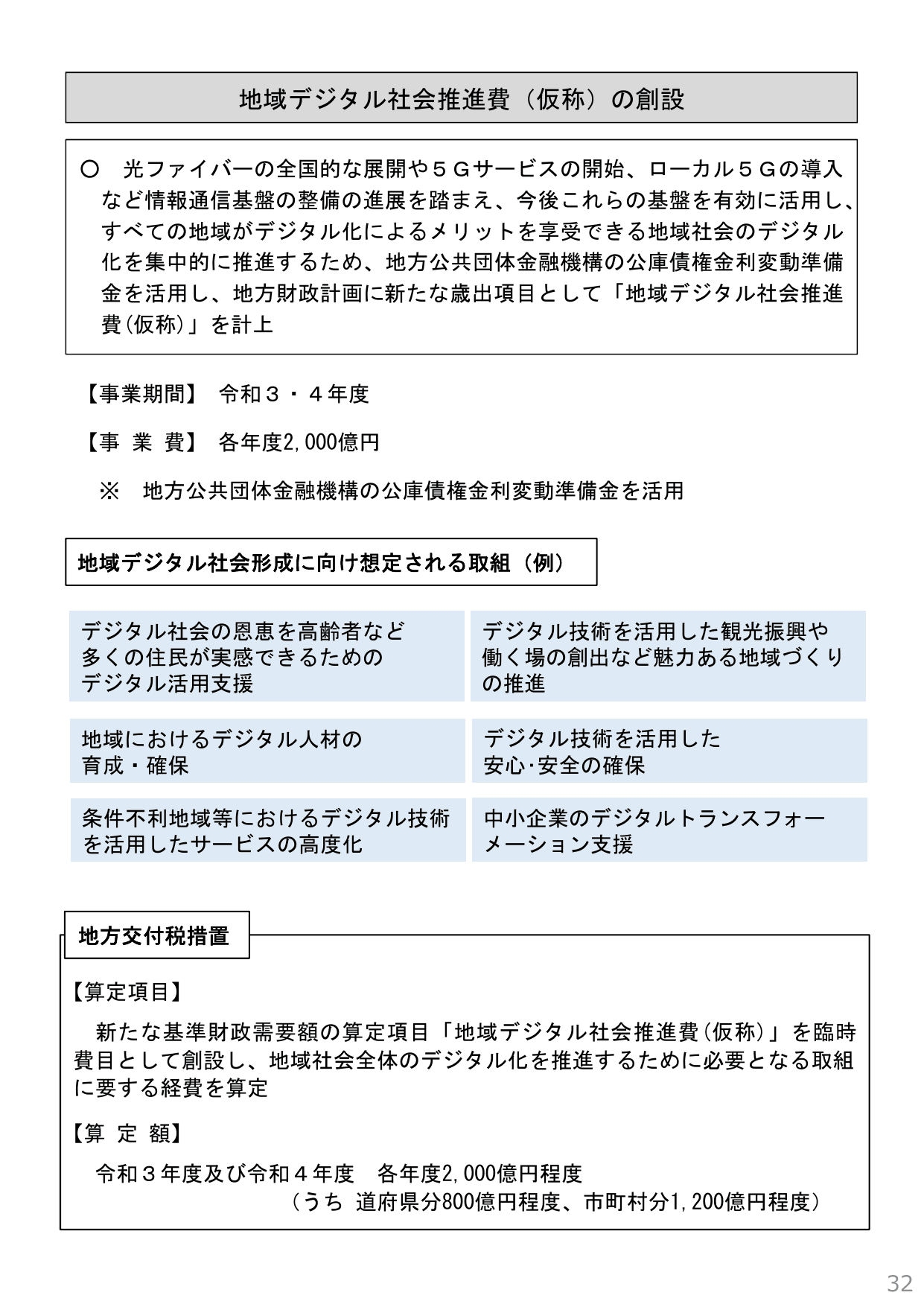
地域デジタル社会推進費(仮称)の創設 ○ 光ファイバーの全国的な展開や5Gサービスの開始、ローカル5Gの導入 など情報通信基盤の整備の進展を踏まえ、今後これらの基盤を有効に活用し、 すべての地域がデジタル化によるメリットを享受できる地域社会のデジタル 化を集中的に推進するため、地方公共団体金融機構の公庫債権金利変動準備 金を活用し、地方財政計画に新たな歳出項目として「地域デジタル社会推進 費(仮称)」を計上 【事業期間】 令和3・4年度 【事業費】 各年度2,000億円 ※ 地方公共団体金融機構の公庫債権金利変動準備金を活用 地域デジタル社会形成に向けた想定される取組(例) デジタル社会の恩恵を高 齢者など 多くの住民が実感できるための デジタル活用支援 地域におけるデジタル人材の 育成・確保 条件不利地域等におけるデジタル技術 を活用したサービスの高度化 デジタル技術を活用した観光振興や 働く場の創出など魅力ある地域づくり の推進 デジタル技術を活用した 安心・安全の確保 中小企業のデジタルトランスフォー メーション支援 地方交付税措置 【算定項目】 新たな基準財政需要額の算定項目「地域デジタル社会推進費(仮称)」を臨時 費目として創設し、地域社会全体のデジタル化を推進するために必要となる取組 に要する経費を算定 【算定額】 令和3年度及び令和4年度 各年度2,000億円程度 (うち道府県分800億円程度、市町村分1,200億円程度) 32