PPPT
公共パワポデータベース
検索
AI分析
テーマ横断
政策目標
資料一覧
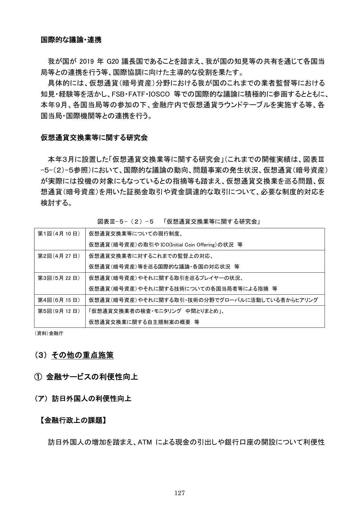
金融庁 — 平成30事務年度 金融行政方針 p.119
キーファクト
1.6兆円: 2014年度末に1.1兆円であった投資信託残高は1.6兆円に拡大 (財政・金融)
10兆円: 2020年度末には3.4兆円、2027年度末には10兆円まで拡大するとの目標を掲げ (財政・金融)
1.1兆円: 2014年度末に1.1兆円であった投資信託残高は1.6兆円に拡大 (財政・金融)
3.4兆円: 2020年度末には3.4兆円、2027年度末には10兆円まで拡大するとの目標を掲げ (財政・金融)
戻る
金融
金融庁
2018年9月
平成30事務年度 金融行政方針
p.119/156
119 / 156
ファクト
4件
このスライド
4
ページ別
1218
カテゴリ別
平成30事務年度 金融行政方針 p.119 | 金融庁 | PPPT