令和7年版環境白書等の構成案。市場、政府、国民、復興の4部構成。
タグ: 環境白書, 循環型社会, 生物多様性, 令和7年版, 構成, 市場, 政府, 国民, 復興
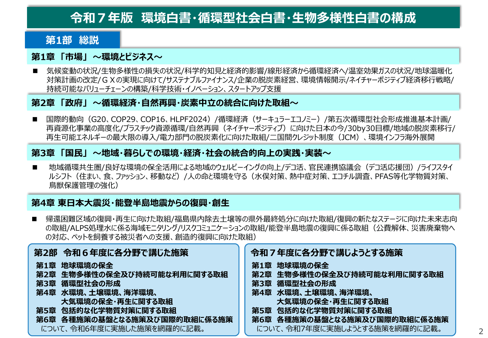
令和7年版 環境白書・循環型社会白書・生物多様性白書の構成 第1部 総説 第1章 「市場」 〜環境とビジネス〜 気候変動の状況/生物多様性の損失の状況/科学的知見と経済的影響/線形経済から循環経済へ/温室効果ガスの状況/地球温暖化対策計画の改定/GXの実現に向けて/サステナブルファイナンス/企業の脱炭素経営、環境情報開示/ネイチャーポジティブ経済移行戦略/持続可能なバリューチェーンの構築/科学技術・イノベーション、スタートアップ支援 第2章 「政府」 〜循環経済・自然再現・炭素中立の統合に向けた取組〜 国際的動向(G20、COP29、COP16、HLPF2024)/循環経済(サーキュラーエコノミー)/第五次循環型社会形成推進基本計画/再資源化事業の高度化/プラスチック資源循環/自然再現(ネイチャーポジティブ)に向けた日本の今/30by30目標/地域の脱炭素移行/再生可能エネルギーの最大限の導入/電力部門の脱炭素化に向けた取組/二国間クレジット制度(JCM)、環境インフラ海外展開 第3章 「国民」 〜地域・暮らしでの環境・経済・社会の統合的向上の実践・実装〜 地域循環共生圏/良好な環境の保全活用による地域のウェルビーイングの向上/デコ活、官民連携協議会(デコ活応援団)/ライフスタイルシフト(住まい、食、ファッション、移動など)/人の命と環境を守る(水俣対策、熱中症対策、エコツル調査、PFAS等化学物質対策、鳥獣保護管理の強化) 第4章 東日本大震災・能登半島地震からの復興・創生 帰還困難区域の復興・再生に向けた取組/福島県内除去土壌等の県外最終処分に向けた取組/復興の新たなステージに向けた未来志向の取組/ALPS処理水に係る海域モニタリング/リスクコミュニケーションの取組/能登半島地震の復興に係る取組(公費解体、災害廃棄物への対応、ペットを飼養する被災者への支援、創造的復興に向けた取組) 第2部 令和6年度に各分野で講じた施策 第1章 地球環境の保全 第2章 生物多様性の保全及び持続可能な利用に関する取組 第3章 循環型社会の形成 第4章 水環境、土壌環境、海洋環境、 大気環境の保全・再生に関する取組 第5章 包括的な化学物質対策に関する取組 第6章 各種施策の基盤となる施策及び国際的取組に係る施策 について、令和6年度に実施した施策を網羅的に記載。 令和7年度に各分野で講じようとする施策 第1章 地球環境の保全 第2章 生物多様性の保全及び持続可能な利用に関する取組 第3章 循環型社会の形成 第4章 水環境、土壌環境、海洋環境、 大気環境の保全・再生に関する取組 第5章 包括的な化学物質対策に関する取組 第6章 各種施策の基盤となる施策及び国際的取組に係る施策 について、令和7年度に実施しようとする施策を網羅的に記載。 2