地域循環共生圏は、地域資源を活かし、自立・分散型の社会を形成し、地域の活力を最大化する。
タグ: 地域循環共生圏, 地域資源, 自立分散型社会, 農山漁村, 都市, 地域エネルギー, 経済効果, 再生可能エネルギー
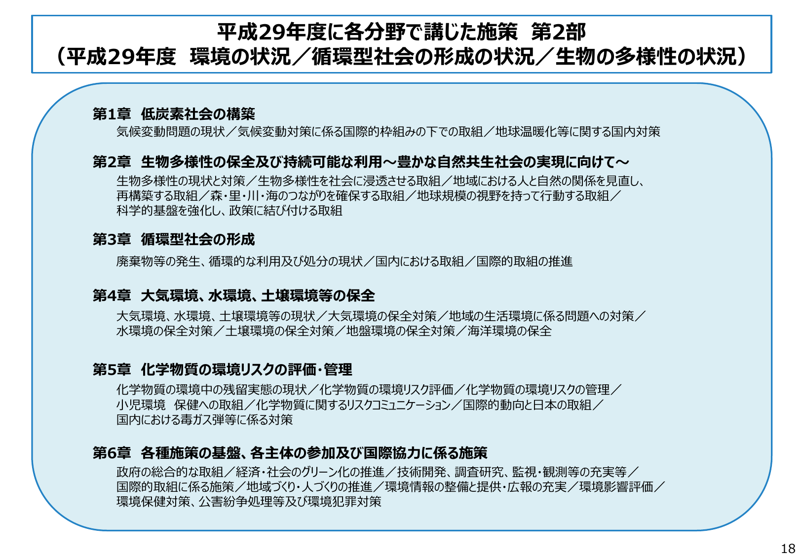
第2章 地域循環共生圏 地域循環共生圏の創造に向けて 地域循環共生圏の創造 各地域がその特性に応じ、地域資源を活かし、 自立・分散型の社会を形成しつつ、 近隣地域と地域資源を補完し、支え合うことで、 「地域循環共生圏」を創造する。 地域循環共生圏は、農山漁村も都市も活かし、 地域の活力を最大限に発揮。 「地域循環共生圏」の概念図 農山漁村 自立分散型社会 (地域資源(自然・物質・人材・資金)の循環) 森林 産地再生・再生エネルギー導入等 都市 里 自然資源・生態系サービス 食料、水、木材、 自然エネルギー 水質浄化、自然災害の防止等 自立分散型社会 (地域資源(自然・物質・人材・資金)の循環) 産地再生・再生エネルギー導入等 川 資金・人材などの提供 エコーツーリズム等、自然保全活動への参加 地域産品の消費 社会経済的広域性を通じた支援 地域ファンド等への投資等 海 地域エネルギーによる地域経済循環 2030年温室効果ガス26%削減に必要な再エネ・ 省エネ投資による全国の経済効果は約3.4兆円 (環境省試算)。 地域エネルギーの活用により、エネルギー代金の 支払先を海外から国内、都市から地方へシフト。 全国の9割を越える自治体において エネルギー収支が赤字 凡例 地域内再生エネに対するエネ ルギー代金の収支の比率 赤字額が10%以上 赤字額が5~10% 赤字額が0~5% 黒字 CO2排出量密度 1,000トンCO2/ha 0.26~ 0.11~0.25 0.06~0.10 0.01~0.05 -0.04~0.00 -0.09~-0.05 ~-0.10 大 地方部ほど再エネ ポテンシャルが豊富 再エネポテンシャル 小 資料:環境省 資料:環境省 5