第1期計画の進捗状況は、コロナ禍で芳しくない点が多く、中間評価を実施した。
タグ: 文化芸術政策, 施策実施状況, 達成状況, 中間評価, 課題, 中長期目標
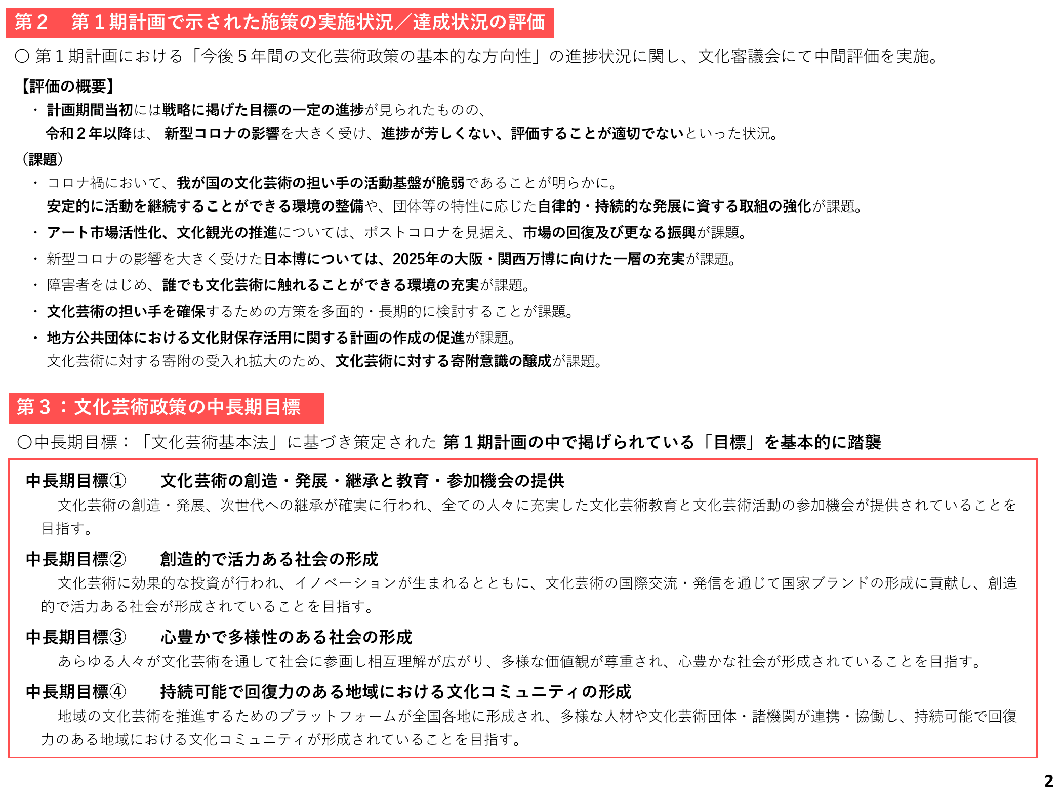
第2 第1期計画で示された施策の実施状況/達成状況の評価 ○ 第1期計画における「今後5年間の文化芸術政策の基本的な方向性」の進捗状況に関し、文化審議会にて中間評価を実施。 【評価の概要】 ・計画期間当初には戦略に掲げた目標への進捗が見られたものの、 令和2年以降は、新型コロナの影響を大きく受け、進捗が芳しくない、評価することが適切でないといった状況。 (課題) ・コロナ禍において、我が国の文化芸術の担い手の活動基盤が脆弱であることが明らかに。 安定的に活動を継続することができる環境の整備や、団体等の特性に応じた自律的・持続的な発展に資する取組の強化が課題。 ・アート市場活性化、文化観光の推進については、ポストコロナを見据え、市場の回復及び更なる振興が課題。 ・新型コロナの影響を大きく受けた日本博については、2025年の大阪・関西万博に向けた一層の充実が課題。 ・障害者をはじめ、誰でも文化芸術に触れることができる環境の充実が課題。 ・文化芸術の担い手を確保するための方策を多面的・長期的に検討することが課題。 ・地方公共団体における文化財保存活用に関する計画の作成の促進が課題。 文化芸術に対する寄附の受入れ拡大のため、文化芸術に対する寄附意識の醸成が課題。 第3:文化芸術政策の中長期目標 ○中長期目標:「文化芸術基本法」に基づき策定された 第1期計画の中で掲げられている「目標」を基本的に踏襲 中長期目標① 文化芸術の創造・発展・継承と教育・参加機会の提供 文化芸術の創造・発展、次世代への継承が確実にـ行われ、全ての 人々に充実した文化芸術教育と文化芸術活動の参加機会が提供されていることを 目指す。 中長期目標② 創造的で活力ある社会の形成 文化芸術に効果的な投資が行われ、イノベーションが生まれるとともに、文化芸術の国際交流・発信を通じて国家ブランドの形成に貢献し、創造 的で活力ある社会が形成されていることを目指す。 中長期目標③ 心豊かで多様性のある社会の形成 あらゆる人々が文化芸術を通して社会に参画し相互理解が広がり、多様な価値観が尊重され、心豊かな社会が形成されていることを目指す。 中長期目標④ 持続可能で回復力のある地域における文化コミュニティの形成 地域の文化芸術を推進するためのプラットフォームが全国各地に形成され、多様な人材や文化芸術団体・諸機関が連携・協働し、持続可能で回復 力のある地域における文化コミュニティが形成されていることを目指す。 2