タグ: 医療DX, データ連携, 医療情報, デジタル
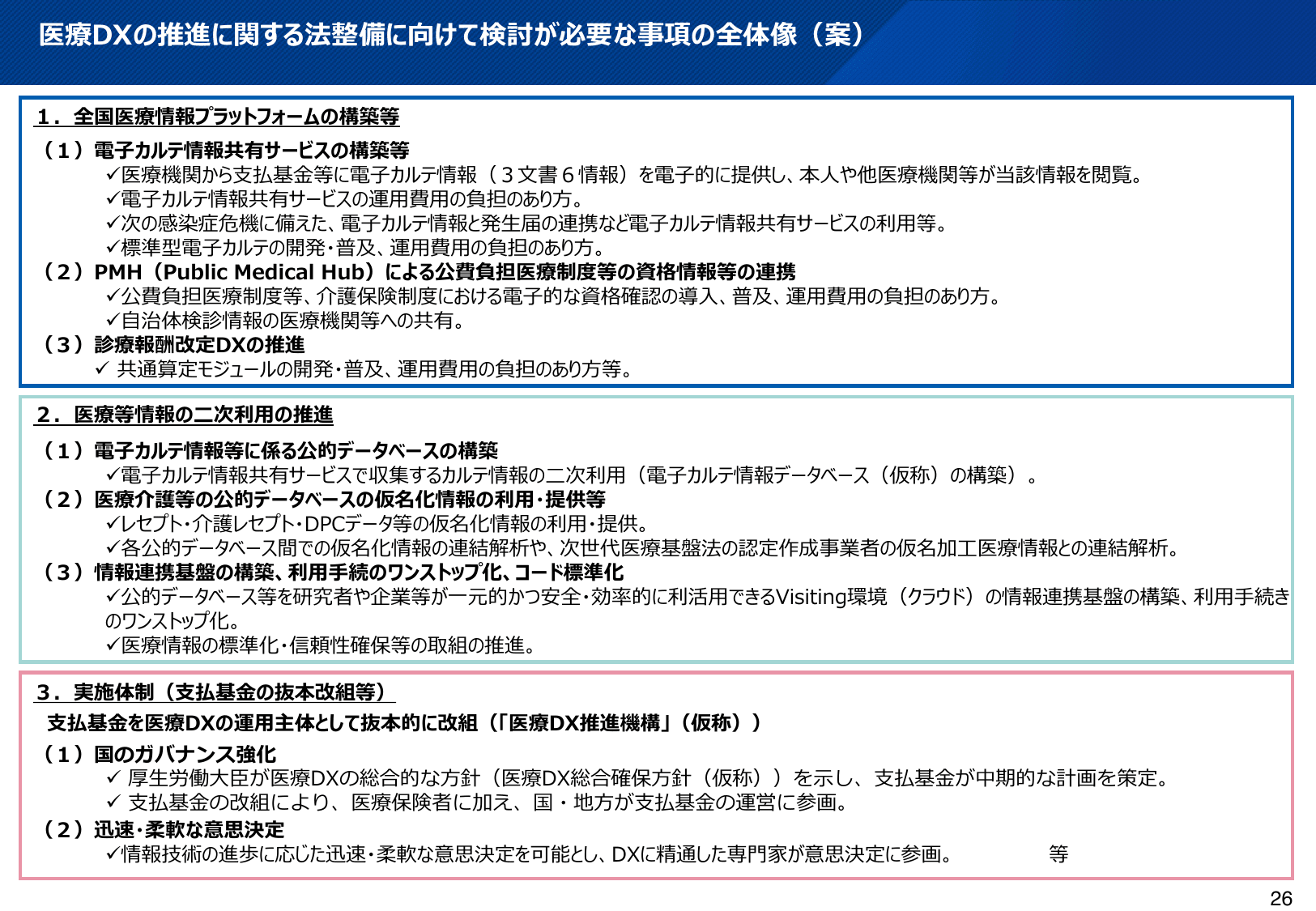
医療DXの推進に関する法整備に向けて検討が必要な事項の全体像(案) 1. 全国医療情報プラットフォームの構築等 (1) 電子カルテ情報共有サービスの構築等 ✓医療機関から支払基金等に電子カルテ情報(3文書6情報)を電子的に提供し、本人や他医療機関等が当該情報を閲覧。 ✓電子カルテ情報共有サービスの運用費用の負担のあり方。 ✓次の感染症危機に備え、電子カルテ情報と発生届の連携など電子カルテ情報共有サービスの利用等。 ✓標準型電子カルテの開発・普及、運用費用の負担のあり方。 (2) PMH (Public Medical Hub) による公費負担医療制度等の資格情報等の連携 ✓公費負担医療制度等、介護保険制度における電子的な資格確認の導入、普及、運用費用の負担のあり方。 ✓自治体検診情報の医療機関等への共有。 (3) 診療報酬改定DXの推進 ✓共通算定モジュールの開発・普及、運用費用の負担のあり方等。 2. 医療等情報の二次利用の推進 (1) 電子カルテ情報等に係る公的データベースの構築 ✓電子カルテ情報共有サービスで収集するカルテ情報の二次利用(電子カルテ情報データベース(仮称)の構築)。 (2) 医療介護等の公的データベースの仮名化情報の利用・提供等 ✓レセプト・介護レセプト・DPCデータ等の仮名化情報の利用・提供。 ✓各公的データベース間での仮名化情報の連結解析や、次世代医療基盤法の認定作成事業者の仮名加工医療情報との連結解析。 (3) 情報連携基盤の構築、利用手続のワンストップ化、コード標準化 ✓公的データベース等を研究者や企業等が一元的かつ安全・効率的に利活用できるVisiting環境(クラウド)の情報連携基盤の構築、利用手続きのワンストップ化。 ✓医療情報の標準化・信頼性確保等の取組の推進。 3. 実施体制(支払基金の抜本改組等) 支払基金を医療DXの運用主体として抜本的に改組(「医療DX推進機構」(仮称)) (1) 国のガバナンス強化 ✓厚生労働大臣が医療DXの総合的な方針(医療DX総合確保方針(仮称))を示し、支払基金が中期的な計画を策定。 ✓支払基金の改組により、医療保険者に加え、国・地方が支払基金の運営に参画。 (2) 迅速・柔軟な意思決定 ✓情報技術の進歩に応じた迅速・柔軟な意思決定を可能とし、DXに精通した専門家が意思決定に参画。 等 26
このスライドにはファクトがありません