人口減少下における農業生産の維持・発展のため、担い手育成やスマート農業活用、6次産業化などを推進。
タグ: 農業政策, 人口減少対策, 生産性向上, 付加価値向上, 環境負荷低減, スマート農業, 6次産業化
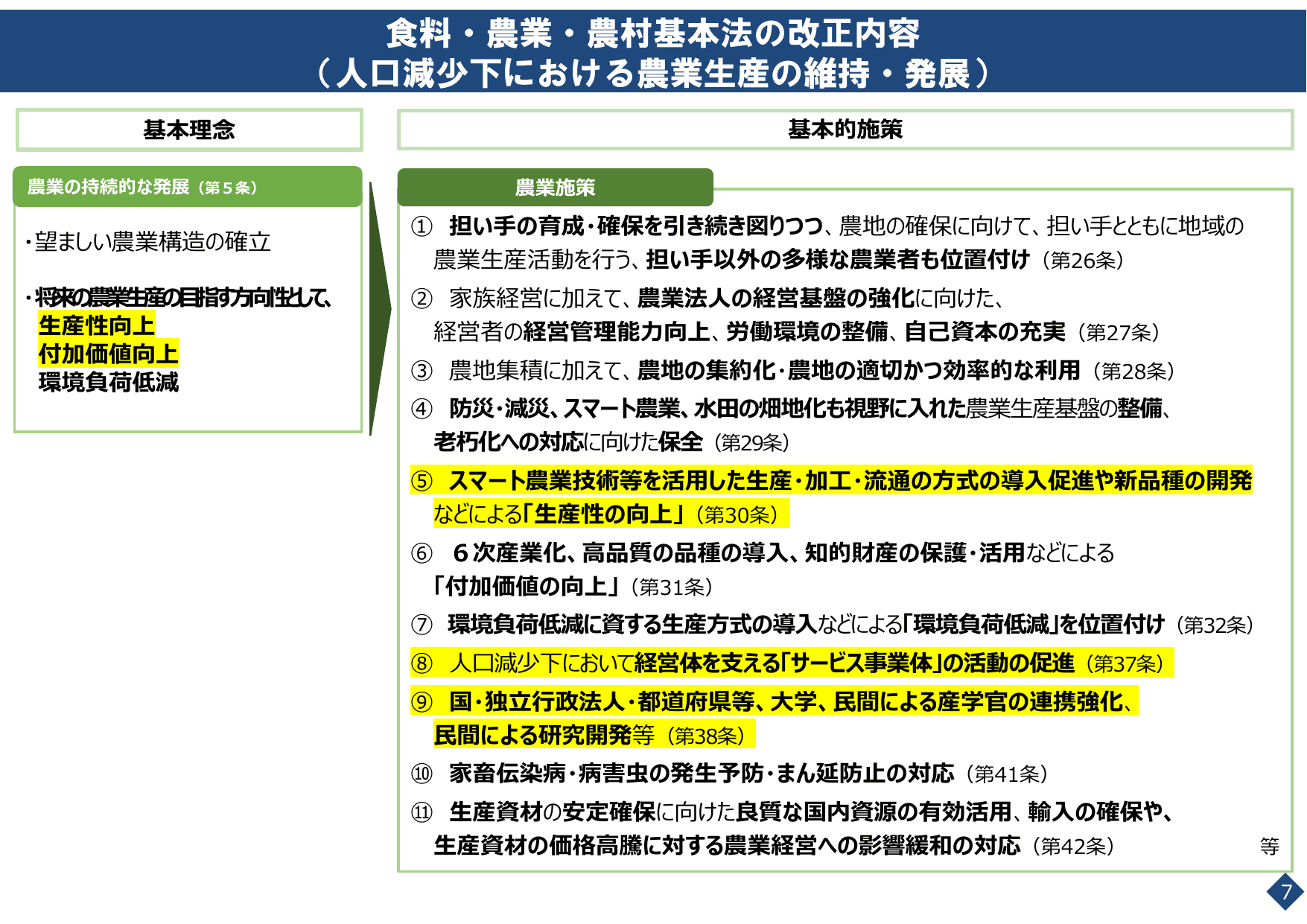
食料・農業・農村基本法の改正内容(人口減少下における農業生産の維持・発展) 基本理念 農業の持続的な発展(第5条) ・望ましい農業構造の確立 ・将来の農業生産の目指す方向性として、 生産性向上 付加価値向上 環境負荷低減 基本的施策 農業施策 ① 担い手の育成・確保を引き続き図りつつ、農地の確保に向けて、担い手とともに地域の 農業生産活動を行う、担い手以外の多様な農業者も位置付け(第26条) ② 家族経営に加えて、農業法人の経営基盤の強化に向けた、 経営者の経営管理能力向上、労働環境の整備、自己資本の充実(第27条) ③ 農地集積に加えて、農地の集約化・農地の適切かつ効率的な利用(第28条) ④ 防災・減災、スマート農業、水田の畑地化も視野に入れた農業生産基盤の整備、 老朽化への対応に向けた保全(第29条) ⑤ スマート農業技術等を活用した生産・加工・流通の方式の導入促進や新品種の開発 などによる「生産性の向上」(第30条) ⑥ 6次産業化、高品質の品種の導入、知的財産の保護・活用などによる 「付加価値の向上」(第31条) ⑦ 環境負荷低減に資する生産方式の導入などによる「環境負荷低減」を位置付け(第32条) ⑧ 人口減少下において経営体を支える「サービス事業体」の活動の促進(第37条) ⑨ 国・独立行政法人・都道府県等、大学、民間による産学官の連携強化、 民間による研究開発等(第38条) ⑩ 家畜伝染病・病害虫の発生予防・まん延防止の対応(第41条) ⑪ 生産資材の安定確保に向けた良質な国内資源の有効活用、輸入の確保や、 生産資材の価格高騰に対する農業経営への影響緩和の対応(第42条) 等