PPPT
公共パワポデータベース
検索
AI分析
テーマ横断
政策目標
資料一覧
金融庁 — 令和元事務年度 金融行政方針 p.20
キーファクト
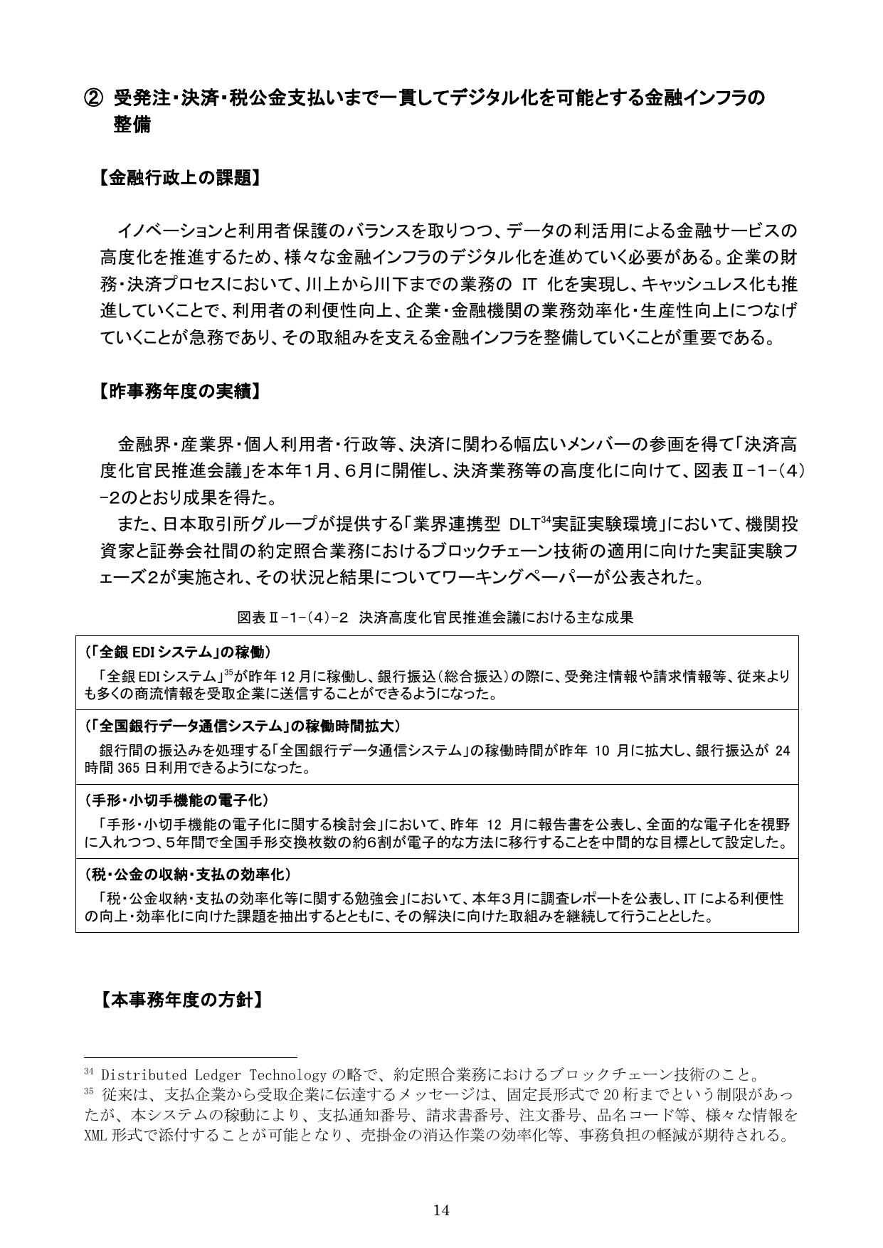
「全銀EDIシステム」が昨年12月に稼働し、銀行振込(総合振込)の際に、受発注情報や請求情報等、従来よりも多くの商流情報を受取企業に送信することができるようになった。 (DX・デジタル)
「決済高度化官民推進会議」を昨年1月、6月に開催し、決済業務等の高度化に向けて、図表Ⅱ-1-(4)-2のとおり成果を得た。 (DX・デジタル)
日本取引所グループが提供する「業界連携型DLT³⁴実証実験環境」において、機関連携業務におけるブロックチェーン技術の適用に向けた実証実験フェーズ2が実施され、その状況と結果についてワーキングペーパーが公表された。 (DX・デジタル)
「税・公金収納・支払いの効率化等に関する勉強会」において、本年3月に調査レポートを公表し、ITによる利便性の向上・効率化に向けた課題を抽出するとともに、その解決に向けた取組みを継続して行うこととした。 (DX・デジタル)
「税・公金収納・支払いの効率化等に関する勉強会」 (DX・デジタル)
企業の財・決済プロセスにおいて、川上から川下までの業務のIT化を実現し、キャッシュレス化も推進していくことで、利用者の利便性向上、企業・金融機関の業務効率化・生産性向上につなげていくことが重要である。 (DX・デジタル)
「全銀EDIシステム」の稼働 (DX・デジタル)
イノベーションと利用者保護のバランスを取りつつ、データの利活用による金融サービスの高度化を推進するため、様々な金融インフラのデジタル化を進めていく必要がある。 (DX・デジタル)
「手形・小切手機能の電子化」に関する検討会 (DX・デジタル)
「決済高度化官民推進会議」 (DX・デジタル)
「全国銀行データ通信システム」の稼働時間拡大 (DX・デジタル)
日本取引所グループが提供する「業界連携型DLT³⁴実証実験環境」 (DX・デジタル)
戻る
金融
金融庁
2019年8月
令和元事務年度 金融行政方針
p.20/141
20 / 141
ファクト
12件
このスライド
12
ページ別
1140
カテゴリ別
令和元事務年度 金融行政方針 p.20 | 金融庁 | PPPT