PPPT
公共パワポデータベース
検索
AI分析
テーマ横断
政策目標
資料一覧
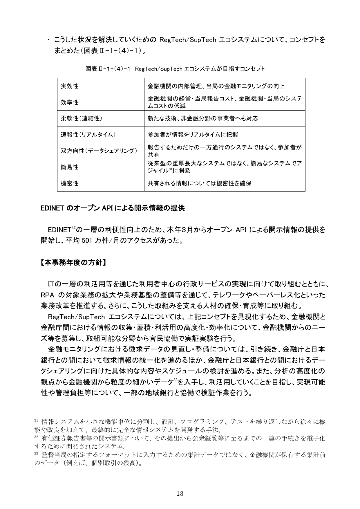
令和元事務年度 金融行政方針 p.19 | 金融庁 | PPPT
金融庁 — 令和元事務年度 金融行政方針 p.19
キーファクト
501件/月: EDINET のオープン API による開示情報の提供を開始し、平均 501 件/月のアクセスがあった (DX・デジタル)
戻る
金融
金融庁
2019年8月
令和元事務年度 金融行政方針
p.19/141
19 / 141
ファクト
1件
このスライド
1
ページ別
1140
カテゴリ別