PPPT
公共パワポデータベース
検索
AI分析
テーマ横断
政策目標
資料一覧
金融庁 — 令和元事務年度 金融行政方針 p.14
キーファクト
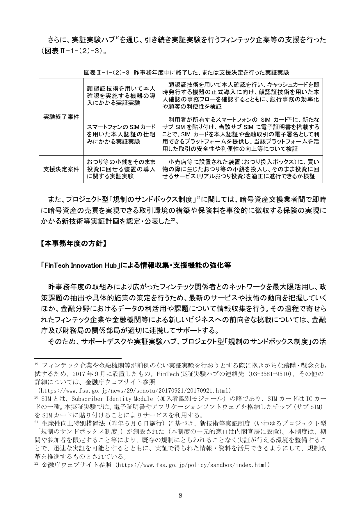
顔認証技術を用いて本人確認を行い、キャッチュカードを即時発行する機器の正式導入に向け、顔認証技術を用いた本人確認の事務フローを確認するとともに、銀行事務の効率化や顧客の利便性検証 (DX・デジタル)
小売店等に設置された装置(おつり投入ボックス)に、買い物 の際に生じたおつり等の小銭を投入し、そのまま投資に回せるサービス(リアルおつり投資)を適正に遂行できるか検証 (財政・金融)
また、プロジェクト型「規制のサンドボックス制度」21に関しては、暗号資産交換業者間で即時にかかる新技術等実証計画を認定・公表した22。 (財政・金融)
昨事務年度の取組みによりより広がったフィンテック関係者とのネットワークを最大限活用し、政策課題の抽出や具体的施策の策定を行うため、最新のサービスや技術の動向を把握していくほか、金融分野におけるデータの利活用や課題について情報収集を行う。その過程で寄せられるフィンテック企業や金融機関等による新しいビジネスへの前向きな挑戦については、金融庁及び財務局の関係部局が適切に連携してサポートする。 (DX・デジタル)
そのため、サポートデスクや実証実験ハブ、プロジェクト型「規制のサンドボックス制度」の活用も進める。 (DX・デジタル)
利用者が所有するスマートフォンのSIMカードに、新たなサブSIMを貼り付け、当該サブSIMに電子証明書を搭載することで、SIMカードを本人認証や金融取引として利用できるプラットフォームを提供し、当該プラットフォームを活用した取引の安全性や利便性の向上等について検証 (DX・デジタル)
スマホのSIMカードを用いた本人認証の仕組みにかかる実証実験 (DX・デジタル)
おつり等の小銭をそのまま投資に回せる装置の導入に関する実証実験 (財政・金融)
戻る
金融
金融庁
2019年8月
令和元事務年度 金融行政方針
p.14/141
14 / 141
ファクト
8件
このスライド
8
ページ別
1140
カテゴリ別
令和元事務年度 金融行政方針 p.14 | 金融庁 | PPPT