PPPT
公共パワポデータベース
検索
AI分析
テーマ横断
政策目標
資料一覧
平成30事務年度 金融行政方針 p.142 | 金融庁 | PPPT
金融庁 — 平成30事務年度 金融行政方針 p.142
キーファクト
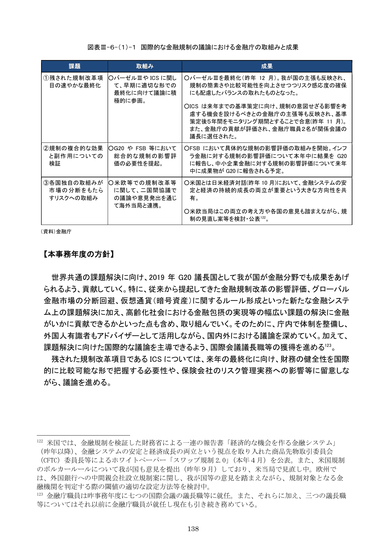
特に、従来から提起してきた金融規制改革の影響評価、グローバル金融市場の分断回避、仮想通貨 (暗号資産) に関するルール形成といった新たな金融システム上の課題解決に加え、高齢化社会における金融包摂の実現等の幅広い課題の解決に金融 にいかに貢献できるかといった点も含め、取り組んでいく。 (財政・金融)
5年間: OICS は来年までの基準策定に向け、規制の意図せざる影響を考慮する機会を設けるべきとの金融庁 の主張等も反映され、基準策定後5年間をモニタリング期間とすることで合意(昨年 11月)。また、金融庁の貢献が評価され、金融庁職員2名が関係会議の議長に選任された。 (財政・金融)
バーゼルIIIやICSに関し、最終化に向け、適切な形での最終化に向けて議論に積極的に参画 (財政・金融)
7つ: 金融庁職員は昨事務年度に七つの国際会議等の議長職等に就任。 (財政・金融)
そのために、庁内で体制を整備し、外国人有識者もアドバイザーとして活用しながら、国内外における議論を深めていく。 (財政・金融)
残された規制改革項目である ICS については、来年の最終化に向け、財務の健全性を国際 的に比較可能な形で把握する必要性や、保険会社の Иリスク管理実務への影響等に留意しな がら、議論を進める。 (財政・金融)
2019年: 世界共通の課題解決に向け、2019 年 G20 議長国として我が国が金融分野でも成果をあげる よう、貢献していく。 (財政・金融)
米欧等での規制改革等に関して、二国間協議での議論や意見発出を通じ て海外当局と連携 (財政・金融)
12月: バーゼルIIIを最終化(昨年 12月)。我が国の主張も反映され、規制の簡素化や比較可能性 を向上させつつリスク感応度の確保にも配慮したバランスの取れたものとなった。 (財政・金融)
米国とは日米経済対話(昨年 10月)において、金融システムの安定と経済成長の両立という視点 を共有。 (財政・金融)
戻る
金融
金融庁
2018年9月
平成30事務年度 金融行政方針
p.142/156
142 / 156
ファクト
16件
このスライド
16
ページ別
1218
カテゴリ別