ファクトはAIによる自動抽出です。誤りが含まれる可能性があります。正確な情報は原資料をご確認ください。
日本取引所グループが提供する「業界連携型DLT³⁴実証実験環境」
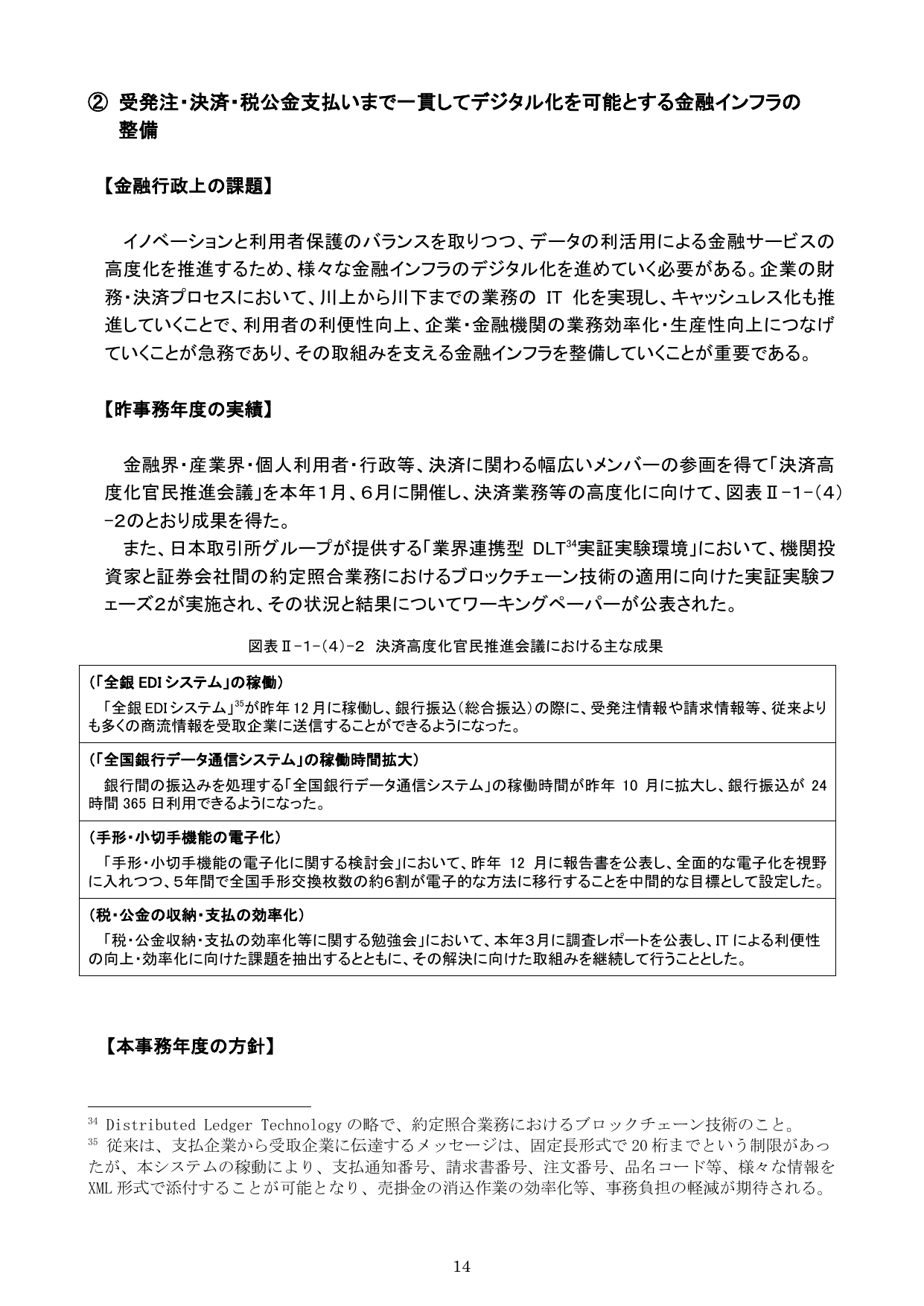
日本取引所グループが提供する「業界連携型DLT³⁴実証実験環境」において、機関連携業務におけるブロックチェーン技術の適用に向けた実証実験フェーズ2が実施され、その状況と結果についてワーキングペーパーが公表された。
日本取引所グループが提供する「業界連携型DLT³⁴実証実験環境」において、機関連携業務におけるブロックチェーン技術の適用に向けた実証実験フェーズ2が実施され、その状況と結果についてワーキングペーパーが公表された。
日本取引所グループが提供する「業界連携型DLT³⁴実証実験環境」において、機関連携業務におけるブロックチェーン技術の適用に向けた実証実験フェーズ2が実施され、その状況と結果についてワーキングペーパーが公表されました。