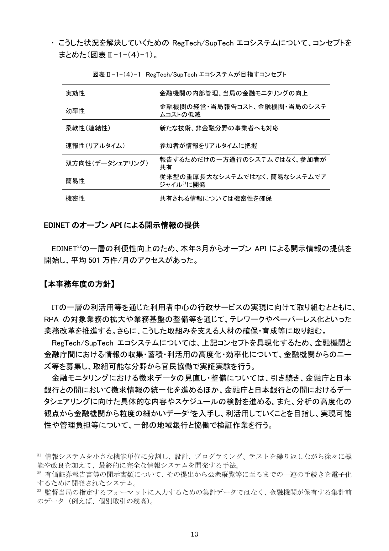
PPPT
公共パワポデータベース
検索
AI分析
テーマ横断
政策目標
資料一覧
EDINETのAPI提供状況(金融庁) | PPPT
ファクト一覧
ファクトはAIによる自動抽出です。誤りが含まれる可能性があります。正確な情報は
原資料
をご確認ください。