2024年初の法制化、2023年末までの契約見直し、再配達率半減に向けた対策を実施。
タグ: 物流, 輸送, 規制, 契約, 再配達, モーダルシフト
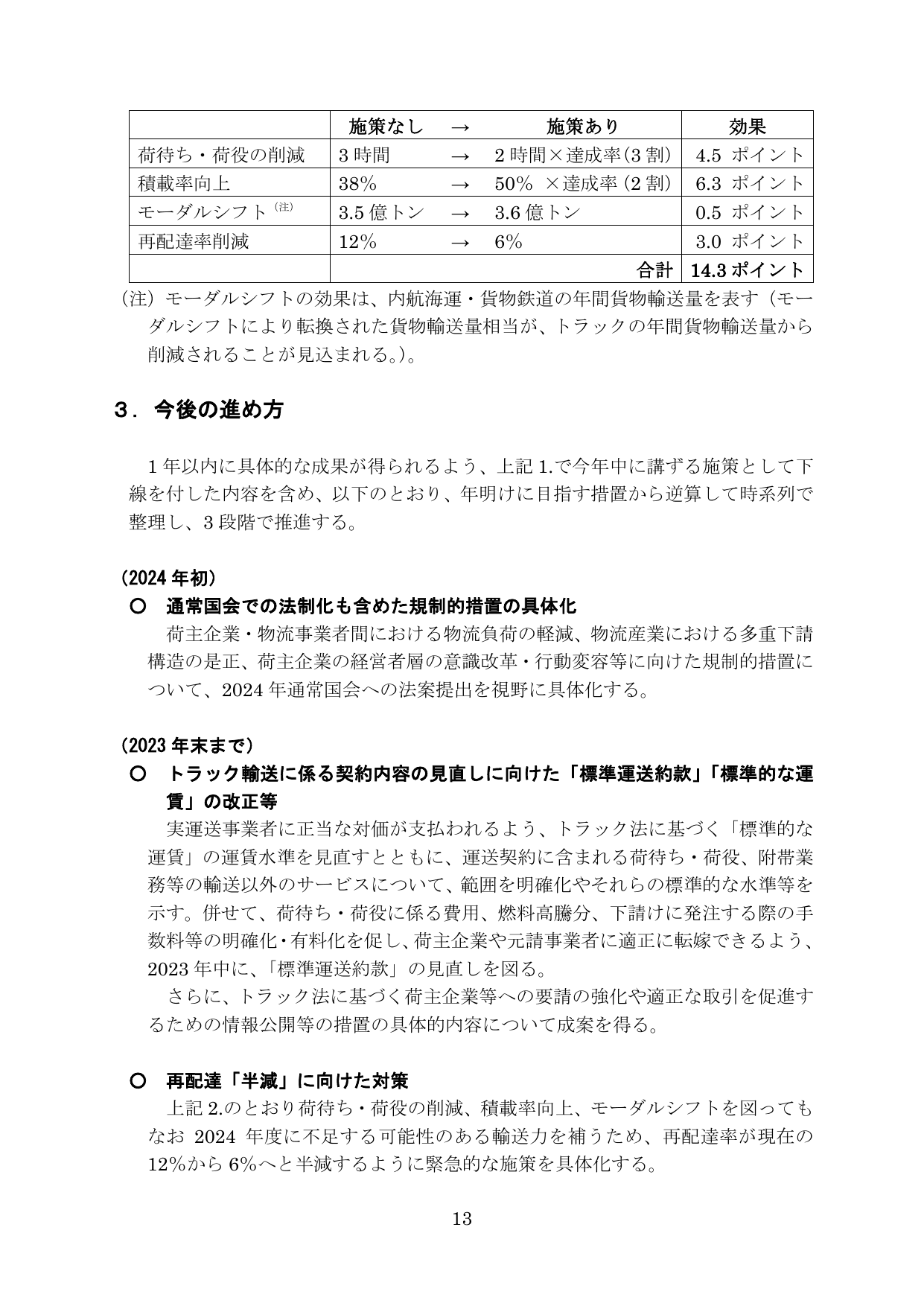
施策なし → 施策あり 効果 荷待ち・荷役の削減 3時間 → 2時間×達成率(3割) 4.5 ポイント 積載率向上 38% → 50%×達成率(2割) 6.3 ポイント モーダルシフト (注) 3.5億トン → 3.6億トン 0.5 ポイント 再配達率削減 12% → 6% 3.0 ポイント 合計 14.3 ポイント (注) モーダルシフトの効果は、内航海運・貨物鉄道の年間貨物輸送量を表す(モー ダルシフトにより転換された貨物輸送量相当が、トラックの年間貨物輸送量から 削減されることが見込まれる。)。 3. 今後の進め方 1年以内に具体的な成果が得られるよう、上記1.で今年中に講ずる施策として下 線を付した内容を含め、以下のとおり、年明けに目指す措置から逆算して時系列で 整理し、3段階で推進する。 (2024年初) ○ 通常国会での法制化も含めた規制的措置の具体化 荷主企業・物流事業者間における物流負荷の軽減、物流産業における多重下請 構造是正、荷主企業の経営者層の意識改革・行動変容等に向けた規制的措置に ついて、2024年通常国会への法案提出を視野に具体化する。 (2023年末まで) ○ トラック輸送に係る契約内容の見直しに向けた「標準運送約款」「標準的な運 賃」の改正等 実運送事業者に正当な対価が支払われるよう、トラック法に基づく「標準的な 運賃」の運賃水準を見直すとともに、運送契約に含まれる荷待ち・荷役、附帯業 務等の輸送以外のサービスについて、範囲を明確化やそれらの標準的な水準等を 示す。併せて、荷待ち・荷役に係る費用、燃料高騰分、下請けに発注する際の数 料等の明確化・有料化を促し、荷主企業や元請事業者に適正に転嫁できるよう、 2023年中に、「標準運送約款」の見直しを図る。 さらに、トラック法に基づく荷主企業等への要請の強化や適正な取引を促進す るための情報公開等の措置の具体的内容について成案を得る。 ○ 再配達率「半減」に向けた対策 上記2.のとおり荷待ち・荷役の削減、積載率向上、モーダルシフトを図っても なお2024年度に不足する可能性のある輸送力を補うため、再配達率が現在の 12%から6%へと半減するように緊急的な施策を具体化する。 13