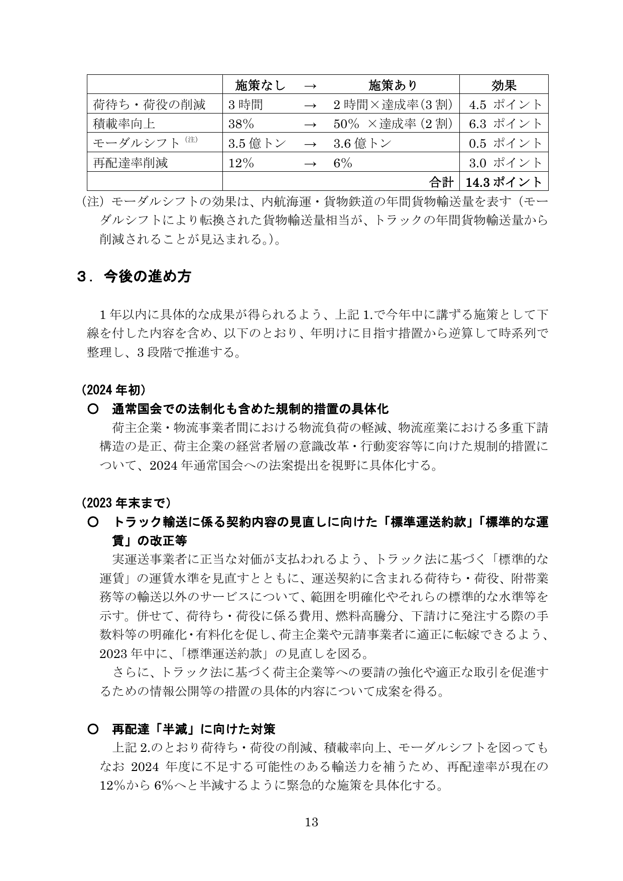
特殊車両通行制度の見直しやダブル連結トラックの導入促進など、物流の効率化・省人化を目指す政策について説明。
タグ: 物流, 輸送, 交通, 規制緩和, 効率化, 安全確保
おいて、割引制度を厳格に運用する。⑧ 特殊車両通行制度に関する見直し・利便性向上【国交省】 特殊車両通行制度に関して、ドライバー不足の解消や働き方改革の実現のため、通行時間帯条件の緩和等を行うとともに、手続期間の短縮を図るため、道路情報の電子化の推進等による利便性向上を図る。⑨ ダブル連結トラックの導入促進【国交省】 1台で通常の大型トラック2台分の輸送が可能な「ダブル連結トラック」の導入を図り、トラック輸送の省人化を促進する。ダブル連結トラックの普及に向けた取組みとして、運行状況や事業者のニーズを踏まえ、運行路線の拡充等に向け て調整するとともに、ダブル連結トラックに対応した駐車マスを整備する。また、ダブル連結トラックの積載率向上を図るため、高速道路IC近傍に立地した物流拠点施設の整備を促進する。⑩ 貨物集配中の車両に係る駐車規制の見直し【警察庁】 路外の駐車スペースが少ない場所を中心に、集配に係る駐車に関する規制緩和の要望が依然として寄せられていることから、こうした要望も踏まえつつ、交通実態等に応じたきめ細かな取組みをより一層推進する。① 地域物流等における共同輸配送の促進【農水省、経産省、国交省、公取委】 過疎地域における担い手不足や貨物量減少・積載率低下といった課題に対応するため、共同輸配送や物流事業者間の協業等を促進する方策について具体化する。地域レベルでもフィジカルインターネットの実現に向けて、標準化や物流DXの成果を活用しつつ、荷主企業・物流事業者等の関係者間の連携を促進する。⑫ 軽トラック事業の適正運営や安全確保【国交省】 軽トラックの事故が増加し輸送の安全確保が急務となっていること、また、トラック運送業の働き方改革を進める中で適正な競争条件を確保する必要があることを踏まえ、軽トラック運送業における安全対策を強化する。同時に、軽トラック事業者が遵守すべき輸送の安全や労働時間に係る法令等について、当該事業者・元請事業者等を通じて、周知・徹底を図る。また、個人事業主である軽トラック事業者のドライバーが車両の法定点検や故障等の際に、安全や損害賠償の支払に必要な措置を講じた上で、個人事業主間で車両の共同使用を認める新たな制度について具体化する。さらに、軽トラック事業の適正運営等のため、軽トラック事業を利用して運送する事業者による取組みに関し必要な措置を講じる。 10