安定供給確保のため、国民生活等への影響、依存度、蓋然性、必要性の4要件を満たす物資を指定する。
タグ: 経済安全保障, 重要物資, 供給確保, リスク管理, 国際戦略
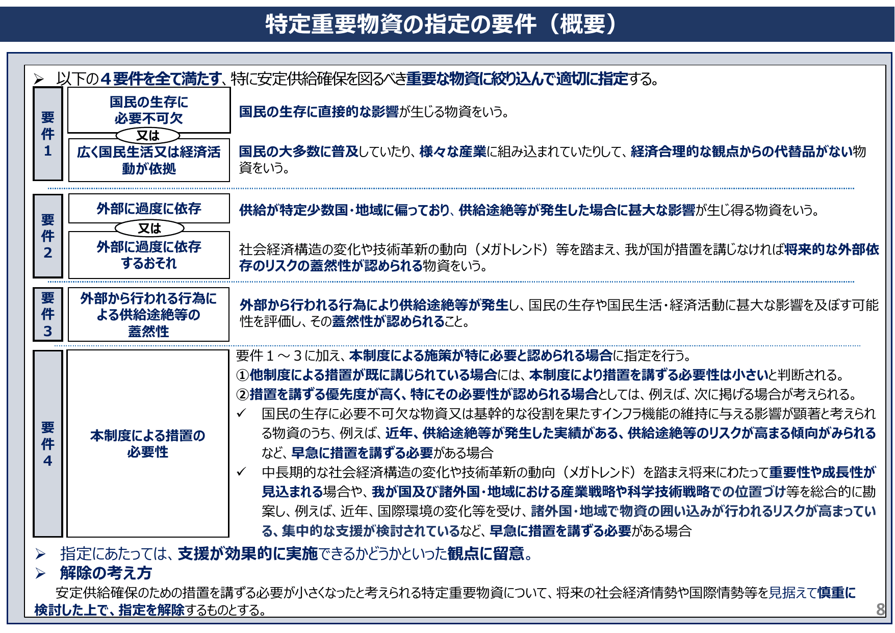
特定重要物資の指定の要件(概要) 以下の4要件を全て満たす、特に安定供給確保を図るべき重要な物資に絞り込んで適切に指定する。 要件 1 国民の生存に必要不可欠 又は 広く国民生活又は経済活動が依拠 国民の生存に直接的な影響が生じる物資をいう。 国民の大多数に普及していたり、様々な産業に組み込まれていたりして、経済合理的な観点からの代替品がない物資をいう。 要件 2 外部に過度に依存 又は 外部に過度に依存するおそれ 供給が特定少数国・地域に偏っており、供給途絶等が発生した場合に甚大な影響が生じ得る物資をいう。 社会経済構造の変化や技術革新の動向(メガトレンド)等を踏まえ、我が国が措置を講じなければ将来的な外部依存のリスクの蓋然性が認められる物資をいう。 要件 3 外部から行われる行為に よる供給途絶等の 蓋然性 外部から行われる行為により供給途絶等が発生し、国民の生存や国民生活・経済活動に甚大な影響を及ぼす可能性を評価し、その蓋然性が認められること。 要件 4 本制度による措置の 必要性 要件1~3に加え、本制度による施策が特に必要と認められる場合に指定を行う。 ①他制度による措置が既に講じられている場合には、本制度により措置を講ずる必要性は小さいと判断される。 ②措置を講ずる優先度が高く、特にその必要性が認められる場合としては、例えば、次に掲げる場合が考えられる。 ✓ 国民の生存に必要不可欠な物資又は基幹的な役割を果たすインフラ機能の維持に与える影響が顕著と考えられる物資のうち、例えば、近年、供給途絶等が発生した実績がある、供給途絶等のリスクが高まる傾向がみられるなど、早急に措置を講ずる必要がある場合 ✓ 中長期的社会経済構造の変化や技術革新の動向(メガトレンド)を踏まえ将来にわたって重要性や成長性が見込まれる場合や、我が国及び諸外国・地域における産業戦略や科学技術戦略での位置づけ等を総合的に勘案し、例えば、近年、国際環境の変化等を受け、諸外国・地域で物資の囲い込みが行われるリスクが高まっている、集中的な支援が検討されているなど、早急に措置を講ずる必要がある場合 指定にあたっては、支援が効果的に実施できるかどうかという観点も留意。 解除の考え方 安定供給確保のための措置を講ずる必要が小さくなったと考えられる特定重要物資について、将来の社会経済情勢や国際情勢等を見据えて慎重に検討した上で、指定を解除するものとする。 8
このスライドにはファクトがありません